基于钌/铱金属配合物的GPX4/DHODH双通路协同抑制策略——直接激活白血病细胞铁死亡的机制

沈政奇 刘寒雪 侯琳 任梦 戴翔宇 张雅婷 苏志 葛超 薛旭玲 刘红科

引用本文: 沈政奇, 刘寒雪, 侯琳, 任梦, 戴翔宇, 张雅婷, 苏志, 葛超, 薛旭玲, 刘红科. 基于钌/铱金属配合物的GPX4/DHODH双通路协同抑制策略——直接激活白血病细胞铁死亡的机制[J]. 无机化学学报, 2026, 42(2): 271-283. doi: 10.11862/CJIC.20250230 shu
Citation:  Zhengqi SHEN, Hanxue LIU, Lin HOU, Meng REN, Xiangyu DAI, Yating ZHANG, Zhi SU, Chao GE, Xuling XUE, Hongke LIU. A dual-pathway synergistic inhibition strategy based on ruthenium/iridium metal complexes targeting GPX4 and DHODH: Mechanism of directly activating ferroptosis in leukemia cells[J]. Chinese Journal of Inorganic Chemistry, 2026, 42(2): 271-283. doi: 10.11862/CJIC.20250230 shu

基于钌/铱金属配合物的GPX4/DHODH双通路协同抑制策略——直接激活白血病细胞铁死亡的机制

    通讯作者: 薛旭玲, E-mail:xuexuling87@163.com; 刘红科, E-mail:liuhongke@njnu.edu.cn
  • 基金项目:

    国家自然科学基金原创探索计划和面上项目 22350001

    国家自然科学基金原创探索计划和面上项目 22077066

    国家自然科学基金原创探索计划和面上项目 22477062

    南京大学配位化学全国重点实验室开放课题资助项目 SKLCC2302

    南京大学配位化学全国重点实验室开放课题资助项目 SKLCC2406

    江苏省高等学校基础科学(自然科学)研究面上项目 23KJB150039

摘要: 开发具有肿瘤选择性的金属药物,在发挥抗增殖活性的同时,规避生理毒副作用成为白血病治疗的重要难题。本研究通过钌/铱金属前体和二氢乳清脱氢酶(DHODH)抑制剂CS2进行酰胺化连接,开发了2种用于诱导铁死亡和加强细胞对铁死亡敏感性的新型配合物CS2-RuCS2-IrCS2-RuCS2-Ir通过诱导人急性早幼粒白血病细胞(NB-4细胞)内活性氧(ROS)水平升高和线粒体膜电位去极化,破坏细胞内氧化还原平衡。此外,基于配体CS2的特性,配合物仅对NB-4细胞表现出优异的选择性,通过GPX4/DHODH(GPX4=谷胱甘肽过氧化物酶4)双通路抑制,诱导NB-4细胞内脂质过氧化物异常积累至致死阈值,以及增加NB-4细胞对铁死亡的敏感性。

English

  • 急性髓系白血病(acute myeloid leukemia,AML)是一种高度异质性的血液恶性肿瘤,随着年龄增加其发病率逐渐上升,通常以化疗响应性低、复发率高和预后不良为主要特征[1]。急性早幼粒细胞白血病[2](acute promyelocytic leukemia,APL)是AML中具有独特生物学特征的亚型(FAB M3型),由于PML-RARα融合蛋白的异常表达,促进APL细胞异常增殖,导致临床治疗中面临出血倾向和快速恶化的风险[3-4]。尽管传统化疗方案和靶向药物的应用显著改善了部分白血病患者的预后,但由于多数药物存在严重的耐药性和生理毒副作用,导致治疗效果变差、微小病灶残留复发和难以逆转的生理损伤[5-6]。因此,开发用于APL治疗的活性药物,有效规避传统药物带来的生理损伤和治疗过程中产生的耐药性仍是当前领域内的治疗瓶颈。

    金属药物由于其多元化的特性,可通过靶向干预肿瘤细胞的关键信号通路,从而选择性发挥杀伤作用,已成为临床癌症治疗的重要候选方案[7-13]。例如顺铂可通过DNA损伤、调节多条信号通路以及阻滞细胞周期等方法发挥抗肿瘤作用[14]。然而,由于顺铂固有的DNA损伤和交联机制以及缺乏对细胞的选择性,导致临床治疗过程中产生严重的耐药性和副作用[15]。一些非铂类金属药物具有与铂药不同的抗肿瘤活性机制,例如钌/铱类配合物可以调控线粒体相关损伤以及抑制血管生成,对包括APL在内的多种转移瘤和耐药性肿瘤有效,且不会与顺铂产生交叉耐药性,受到广泛关注[16-17]。我们课题组报道了一系列用于实体肿瘤以及血液肿瘤治疗的金属药物[10-11, 18-25],证明了钌/铱配合物在肿瘤治疗中的潜力。例如,我们利用金属配体协同增强策略开发了用于耐药性肺癌治疗的配合物(Ir-Bet),能够诱导细胞铁死亡,增强免疫治疗疗效[20];开发的另一种同配体金属药物(RuBTB)可以通过引发免疫原性铁死亡(ferroptosis),逆转治疗耐药性[22]。此外,国内外很多课题组也报道了利用钌/铱配合物进行肿瘤治疗,例如毛宗万团队报道了用于诱导肿瘤细胞焦亡和铁死亡的铱配合物(IrCIrF)[26],巢晖课题组报道了5种线粒体靶向的铱配合物用于肿瘤乏氧成像和治疗[27],这些发现突显了钌/铱配合物在肿瘤治疗中的独特优势和治疗潜力。

    一些金属药物被报道可以通过调控铁代谢、干扰氧化还原平衡以及诱导脂质过氧化物积累等关键通路诱导细胞铁死亡[20, 22, 28-29]。铁死亡是一种铁依赖性的程序性细胞死亡形式,是由脂质过氧化(lipid peroxidation,LPO)驱动的调控性细胞死亡模式,以细胞膜损伤、线粒体功能异常以及脂质过氧化物积累为主要特征。当脂质过氧化物的内源性清除机制受损或生成过量时,会导致其在细胞内异常累积至致死阈值,进而触发铁死亡的关键级联反应[30]。作为维持脂质抗氧化稳态的关键酶,谷胱甘肽过氧化物酶(GPX4)的表达抑制直接干扰细胞清除脂质过氧化物的能力[31]。过氧化防御系统的崩坏随后导致脂质过氧化物的持续积累并最终引发铁死亡,而抑制二氢乳清脱氢酶(DHODH)可以增加肿瘤细胞对铁死亡的敏感性,并抑制细胞生长[32]。Brequinar(CS2)作为一种高效的小分子DHODH抑制剂,展现出一定的抗白血病活性。据报道,CS2可以通过抑制APL细胞系中的DHODH表达,进而和铁死亡药物联用,促进肿瘤细胞对铁死亡的敏感性和治疗效果[33]。由于细胞对金属前体和小分子药物摄取能力及代谢时间不同,使用单一治疗组分或者简单联合使用无法有效促进化合物间的相互作用及协同效应,通过化学修饰将金属前体和小分子抑制剂化学偶联,将有望促进铁死亡激活和铁死亡放大的协同抗白血病治疗活性。

    基于此,我们将Ru/Ir金属前体和DHODH抑制剂CS2通过酰胺键偶联得到2种新型金属配合物(CS2-RuCS2-Ir),通过破坏细胞内过氧化防御系统诱导铁死亡,以及抑制DHODH表达,促进细胞对铁死亡敏感性,增强对APL细胞治疗效果。研究结果表明,CS2-RuCS2-Ir在规避对正常细胞的毒副作用的同时,对人急性早幼粒白血病细胞(NB-4细胞)具有优异的选择性。抗肿瘤机制研究表明,CS2-RuCS2-Ir诱导细胞内活性氧(ROS)产生,损伤线粒体结构功能,促进脂质过氧化物积累,下调标志性信号GPX4和DHODH表达,并最终引发铁死亡。本工作为开发高效、低毒副作用的新型金属药物提供了全新理解。

    本实验所使用的所有化学试剂和溶剂均为分析纯,无需进一步纯化操作。1-乙基-(3-二甲基氨基丙基)碳酰二亚胺盐酸盐(EDCI)、4-二甲氨基吡啶(DMAP)、1-羟基苯并三唑(HOBt)、3-(4,5-二甲基噻唑-2)-2,5-二苯基四氮唑溴盐(MTT)等购自Aladdin公司。4-溴苯丙酮、2-氟苯硼酸、六氟磷酸铵(NH4PF6)、四(三苯基膦)钯、5-氟靛红、联苯乙酮和三乙胺购自上海麦克林生化科技股份有限公司。二氯双(4-甲基异丙基苯基)钌(Ⅱ)二聚体([Ru(cym)2Cl]2Cl2)、二氯(五甲基环戊二烯基)合铱(Ⅲ)二聚体([Ir(Cp*)Cl]2Cl2)采买自上海毕得医药公司。NN-二甲基甲酰胺(DMF)和顺铂(CDDP)购于天津希恩斯试剂公司。二甲亚砜(DMSO)购于上海Sigma Aldrich公司。

    抗体anti-GPX4、anti-DHODH、HRP偶联羊抗兔IgG(H+L)等均购自Proteintech公司。ROS水平检测试剂盒、Annexin V-FITC凋亡检测试剂盒、细胞凋亡线粒体膜电位(MMP)检测试剂盒(JC-1)、细胞核染料DAPI、BCA蛋白定量试剂盒等均购于凯基生物有限公司。DMEM培养基、青霉素/链霉素、胎牛血清(FBS)等均购于Gibco公司。

    使用Bruker Avance Ⅱ 400 MHz核磁共振光谱仪进行1H NMR和13C NMR数据的检测分析。使用Lambda 365紫外-可见分光光度计分析化合物紫外可见(UV-Vis)光谱数据。使用FS5荧光分光光度计分析荧光光谱数据。所有化合物的细胞抗增殖活性采用多功能酶标仪LabServ K3测定。使用激光扫描共聚焦显微镜(简称为CLSM,型号:A1 Nikon)和流式细胞仪(BD Accuri C6 Plus)对配合物ROS生成能力和MMP损伤进行了测试。使用Mini-Protean Tetra系统(Power PacTM HC)和Tanon-4160SF凝胶成像仪对免疫蛋白印迹进行检测和分析。

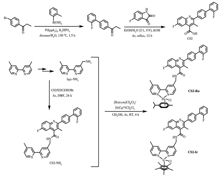
    配合物的合成路线如图 1所示。

    图 1

    图 1.  配合物CS2-RuCS2-Ir的合成路线
    Figure 1.  Synthetic routes of complex CS2-Ru and CS2-Ir
    1.2.1   配体bpy-NH2的合成

    在惰性气体保护下,将4,4′-二甲基-2,2′-联吡啶(2.6 g,14.2 mmol)、二氧化硒(2.2 g,20 mmol)溶解在1,4-二氧六环(200 mL)中,搅拌加热至回流并继续反应48 h。通过TLC监测反应进程,冷却,除去溶剂。向固体沉淀中加入饱和碳酸氢钠水溶液(50 mL),使用二氯甲烷提取有机相并使用Na2SO4干燥。浓缩有机相,加入Na2S2O5(0.3 mmol·L-1,100 mL)搅拌混匀,过滤除去不溶性固体。收集滤液并用Na2CO3水溶液调节pH至碱性,用二氯甲烷提取化合物(4×50 mL)。最后,有机相经过干燥得到白色固体产物4-甲基-4′-甲醛-2,2′-联吡啶(0.9 g,产率45%)。

    将4-甲基-4′-甲醛-2,2′-联吡啶(0.6 g,6.0 mmol)、盐酸羟胺(0.8 g,11.5 mmol)、K2CO3(2.0 g,15 mmol)溶于甲醇-水混合溶液(体积比1∶1)中,搅拌回流反应1.5 h。冷却后向反应液中加入冰水(100 mL)至白色固体析出,过滤收集固体,经真空干燥得到产物4-甲基-4′-甲醛肟-2,2′-联吡啶(0.5 g,产率78.9%)。

    将上述4-甲基-4′-甲醛肟-2,2′-联吡啶(0.55 g,2.58 mmol)和醋酸铵(0.5 g,6.25 mmol)溶于氨水-水-乙醇混合溶剂(体积比3∶2∶2)中,加热至回流后继续反应0.5 h。分批加入锌粉(0.7 g,12.5 mmol),并继续反应3 h。TLC监测反应结束后,过滤蒸发除去乙醇,调节pH至碱性,使沉淀析出。用二氯甲烷萃取,干燥浓缩有机相。粗产物经柱层析纯化(洗脱剂为二氯甲烷/甲醇,体积比10∶1),得白色固体4-甲基-4′-氨基甲基-2,2′-联吡啶(bpy-NH2)(0.327 g,产率63.4%)。1H NMR(400 MHz,CDCl3):δ 8.61(d,J=5.0 Hz,1H),8.52(d,J=5.0 Hz,1H),8.34~8.32(m,1H),8.24~8.20(m,1H),7.30~7.27(m,1H),7.13(dd,J=5.2,1.5 Hz,1H),3.99(s,2H),2.43(s,3H)。

    1.2.2   配体CS2-NH2的合成

    在氩气氛围下,将CS2(93.0 mg,0.25 mmol)、EDCI(85.0 mg,0.5 mmol)、三乙胺(50 μL)加入到无水DMF(6 mL)中,并在冰浴中将羧基活化30 min。依次向反应液中加入HOBt(81.5 mg,0.6 mmol)和DMAP(73.6 mg,0.6 mmol)并继续反应15 min。将反应体系转移至室温条件并向其中加入bpy-NH2(59.8 mg,0.3 mmol),并继续反应24 h。经TLC确定反应结束后,加入冰水猝灭反应,并通过过滤及乙醚洗涤得到白色固体CS2-NH2(67.8 mg,产率48.3%)。1H NMR (400 MHz,DMSO-d6):δ 9.64(s,1H),8.72(d,J=4.9 Hz,1H),8.59~8.53(t,J=6.0 Hz,2H),8.34~8.30(m,1H),8.18(s,1H),7.79~7.66(m,6H),7.55~7.46(m,3H),7.41(d,J=6.3 Hz,2H),7.36~7.32(m,1H),4.78(d,J=6.0 Hz,2H),2.49(s,3H),2.47(s,3H)。

    1.2.3   配合物CS2-Ru的合成

    在惰性气体氛围下,将CS2-NH2(55.6 mg,0.1 mmol)和[Ru(cym)2Cl]2Cl2(30.6 mg,0.05 mmol)溶解到无水甲醇(3 mL)中,常温搅拌12 h并通过TLC监测反应进程。反应结束后,浓缩反应液,加入饱和NH4PF6溶液(2 mL)并在4 ℃条件下静置。使用洗脱剂二氯甲烷/甲醇(体积比10∶1)进行快速过柱提纯,得到黄色产物CS2-Ru。(74.8 mg,产率76.8%)。1H NMR(400 MHz,DMSO-d6):δ 9.65~9.52(m,2H),9.38(d,J=5.9 Hz,1H),8.70~8.65(m,1H),8.56~8.42(m,1H),8.16(dt,J=9.3,5.5 Hz,1H),7.74(d,J=3.3 Hz,6H),7.69~7.62(m,2H),7.48(tt,J=7.9 Hz,3.4 Hz,2H),7.37(td,J=8.4,6.7 Hz,2H),6.24~6.18(m,2H),5.97(t,J=5.9 Hz,2H),4.89(dd,J=5.8 Hz,2H),2.58(s,3H),2.45(s,3H),2.43(s,1H),2.19(s,3H),0.94 (dd,J=6.8 Hz,6H)。13C NMR (101 MHz,DMSO-d6):δ 167.83,160.15, 160.04, 158.92, 156.63, 156.06,155.37,154.69,153.34, 153.02, 143.98, 140.25, 136.21,131.81,131.78,130.30, 129.67, 129.64, 129.37, 128.72,128.59,126.73,126.11, 126.07, 125.24, 125.19, 125.09,123.28,117.33,117.11, 104.55, 104.19, 87.51, 84.61, 42.63, 41.08, 40.87,40.66,40.45,40.24,40.03,39.82,31.37,30.76,23.39,22.62,21.64,19.32,18.60,14.89,11.79。ESI-MS(正离子,m/z):C45H40ClF2N4ORu([CS2-Ru]+)计算值827.190 3,实验值827.186 3。

    1.2.4   配合物CS2-Ir的合成

    CS2-IrCS2-Ru合成步骤类似,使用[Ir(Cp*)Cl]2Cl2(39.8 mg,0.05 mmol)作为金属前体,重复上述步骤得到橙黄色产物CS2-Ir。(79.2 mg,产率74.4%)。1H NMR(400 MHz,DMSO-d6):δ 9.67(s,1H),9.03~8.98(m,1H),8.86~8.80 (m,2H),8.63s,1H),8.17(dt,J=7.1,3.4 Hz,1H),7.88(d,J=5.9 Hz,1H),7.77~7.70(m,6H),7.65(t,J=8.0 Hz,1H),7.51~7.45(m,2H),7.37(t,J=6.9 Hz,2H),5.01~4.87(m,2H),2.64(s,3H),2.48~2.46(m,3H),1.66(d,J=2.4 Hz,15H)。13C NMR (101 MHz,DMSO-d6):δ 167.90,162.51,161.37,160.17, 158.92, 155.93, 155.27, 153.85,153.48,153.03,152.26, 143.98, 143.38, 140.26, 136.21,133.21,131.79,130.95, 130.61, 130.31, 129.65, 128.60,128.08,126.76,126.10, 125.59, 123.67, 120.75, 120.49,117.33,117.10,109.00, 89.86, 42.72, 41.08,40.87,40.66,40.45,40.24,40.03,39.83,21.75,18.67,9.11。ESI-MS(正离子,m/z):C45H41ClF2IrN4O([CS2-Ir]+)计算值919.256 6,实验值919.253 5。

    使用UV-Vis光谱检测不同配合物的紫外可见吸收变化,用来评估化合物的稳定性。在298 K条件下,将CS2-RuCS2-Ir溶解到5% DMSO/PBS(磷酸盐缓冲溶液)混合溶剂中,在不同时间段记录紫外可见特征峰吸收变化。

    采用摇瓶法测定配合物的脂溶性。将CS2-RuCS2-Ir加入到正辛醇饱和水相中,再加入等体积的正辛醇,在500 r·min-1的速度下持续振荡8 h。随后,快速离心(8 000 r·min-1,10 min)等待液面分层。分别取有机相和水相溶液,通过UV-Vis光谱定量分析两相中浓度比值(Po/w)并计算lg Po/w

    选取NB-4、MCF-7(人乳腺癌细胞)、A549(人肺癌细胞)、HT29(人结肠癌细胞)和HLF(人肺成纤维样细胞)细胞系进行毒性检测。细胞采用含10%胎牛血清和1%双抗的RPMI-1640或DMEM培养基于恒温细胞培养箱(CO2体积分数5%,37 ℃)中培养。

    将顺铂(CDDP)作为阳性对照药物,使用MTT法和CCK8法测定不同化合物(CS2、CS2-RuCS2-Ir)对多种细胞系的抗增殖活性。具体方法:取处于对数生长期的细胞接种到96孔板中(每孔5 000个)培养12 h,随后设置不同浓度梯度的待测化合物处理细胞48 h。随后每孔加入10 μL CCK-8溶液(悬浮细胞)或20 μL MTT溶液(贴壁细胞)并在培养箱中继续培养4 h。使用酶标仪(LabServ K3)测定对应的吸光度,并计算半数抑制浓度(IC50)。

    将NB-4细胞(3×106个)接种到培养皿中,在培养箱中培养12 h。然后分别用配合物CS2-Ru(5 μmol·L-1)、CS2-Ir(8 μmol·L-1)处理细胞8 h。随后,用预冷的PBS洗涤细胞3次,并在冰上裂解细胞。使用细胞核/线粒体制备试剂盒分别提取细胞核、线粒体和胞浆。各组分依次加入浓硝酸(100 μL,95 ℃,2 h)、30% H2O2(50 μL,95 ℃,1.5 h)和浓盐酸(50 μL,95 ℃,2 h)梯度消解,并使用超纯水定容至2 mL。使用ICP-MS定量分析不同分组中金属元素(Ru/Ir)含量及提取的不同细胞组分的元素含量。

    将NB-4细胞(2×105)接种到六孔板中,并在恒温箱中培养12 h。分别加入配体CS2(5 μmol·L-1)、配合物CS2-Ru(5、10 μmol·L-1)、CS2-Ir(8、16 μmol·L-1)处理细胞24 h。收集细胞,用PBS洗涤3次后,向各组细胞沉淀中加入含H2DCFDA探针(10 μmol·L-1)的1640培养基(500 μL),避光处理30 min,收集细胞,并用PBS洗涤2遍,最后用PBS重悬细胞。分别使用流式细胞仪及CLSM(20×)对各组细胞内ROS水平进行定量检测及分析[H2DCFDA:λex=488 nm,λem=(530±20) nm]。

    将NB-4细胞(2×105个)接种到六孔板中,并在恒温箱中培养12 h。分别加入配体CS2(5 μmol·L-1)、配合物CS2-Ru(5、10 μmol·L-1)、CS2-Ir(8、16 μmol·L-1)处理细胞24 h。收集细胞,用PBS洗涤3次后,向各组细胞沉淀中加入JC-1染液(500 μL),避光处理30 min,并用PBS洗涤3遍,最后用PBS重悬细胞。分别使用流式细胞仪及CLSM(20×)对各组细胞MMP进行定量检测及分析[JC-1单体:λex=490 nm,λem=(520±20) nm;JC-1聚集体:λex=525 nm,λem=(580±20) nm]。

    将NB-4细胞(2×105个)接种到六孔板中,并在恒温箱中培养12 h。分别加入配体CS2(5 μmol·L-1)、配合物CS2-Ru(5 μmol·L-1)、CS2-Ir(8 μmol·L-1)处理细胞24 h。收集并通过冻融3次循环破碎细胞,离心(10 000 r·min-1,10 min)收集细胞上清液。分别参照还原型谷胱甘肽(GSH)和氧化型谷胱甘肽(GSSG)测定试剂盒/脂质氧化(丙二醛,简称MDA)试剂盒说明书检测各组细胞中含量。

    将NB-4细胞(2×105个)接种到六孔板中,并在恒温箱中培养12 h。分别加入配体CS2(5 μmol·L-1)、配合物CS2-Ru(5、10 μmol·L-1)、CS2-Ir(8、16 μmol·L-1)处理细胞24 h。用PBS洗涤细胞3次后,加入C11-BODIPY(10 μmol·L-1,500 μL)探针,避光处理30 min后,重复3次洗涤操作,将染色后的细胞样品分别使用流式细胞仪和CLSM进行检测和分析[氧化的C11-BODIPY:λex=488 nm,λem=(520±20) nm;Hoechst 33342:λex=405 nm,λem=(450±20) nm]。

    所用蛋白分别为目标蛋白GPX4(20~23 kDa)、DHODH(43 kDa)和内参蛋白GAPDH(36 kDa)。将NB-4细胞(3×106个)接种到培养皿中,在培养箱中培养12 h。然后分别用CS2(5 μmol·L-1)、CS2-Ru(5 μmol·L-1)、CS2-Ir(8 μmol·L-1)处理细胞24 h。收集全部细胞,并用预冷的PBS洗涤细胞2次,随后裂解细胞:以含100 μg·mL-1苯基甲磺酰氟(PMSF)的RIPA缓冲液在冰上振荡裂解30 min,并离心收集上清液(13 400 r·min-1,20 min,4 ℃)。使用BCA试剂盒检测各组中蛋白浓度并定量到同一水平。加入上样缓冲液混匀,加热振荡使蛋白变性(95 ℃,15 min)。

    按每孔30 μg蛋白上样量标准进行SDS-PAGE凝胶电泳实验。使用聚偏二氟乙烯(PVDF)膜转印蛋白质(0.2 A,60 min)。转膜结束后,用蛋白封闭液封闭2 h。随后将膜与一抗工作液于4 ℃下过夜处理。结束后,用PBST(10 mmol·L-1 PBS,0.05% Tween-20)洗涤PVDF膜5次,并在室温条件下,用HRP结合的二抗工作液处理1 h。重复洗涤操作5次后,使用Tanon High-sig ECL Western Blotting Substrate和Tanon-4160SF系统进行成像检测和分析。

    本研究中,将具有GPX4和DHODH调节功能的有机药物分子CS2引入到芳基钌/茂基铱结构单元中,得到2种新型金属配合物CS2-RuCS2-Ir。该配合物不仅增强了金属端的生物活性功能,同时放大了活性分子CS2的铁死亡调节能力,实现了协重增效的白血病治疗效果。具体而言,如图 1所示,通过CS2与bpy-NH2酰胺化偶联得到CS2-NH2,随后分别与金属前体[Ru(cym)2Cl]2Cl2和[Ir(Cp*)Cl]2Cl2配位反应得到CS2-RuCS2-Ir。通过1H NMR、13C NMR和ESI-MS等方法对纯化后的目标产物进行了结构表征(图S1~S9,Supporting information),ESI-MS显示的主峰分别归属于CS2-Ru(m/z 827.186 3)和CS2-Ir(m/z 919.253 5)。

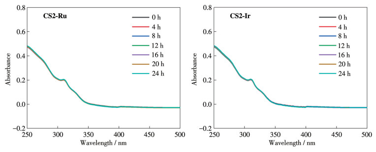
    由于配合物经过细胞摄取进入以水体系为主的肿瘤微环境中,优异的稳定性可以减少药物的过早分解,这决定了配合物是否能够持续在肿瘤细胞中发挥作用。我们利用UV-Vis光谱对配合物CS2-RuCS2-Ir的水解动力学稳定性进行研究。结果表明,在0~24 h内,化合物在250~500 nm的主要吸收峰几乎没有明显变化,证明了化合物在水溶液中具有良好的稳定性(图 2)。

    图 2

    图 2.  在310 K下, 0~24 h内CS2-Ru (20 μmol·L-1)和CS2-Ir (20 μmol·L-1)在DMSO/PBS(体积比5∶95)混合溶液中的UV-Vis光谱
    Figure 2.  UV-Vis spectra of CS2-Ru (20 μmol·L-1) and CS2-Ir (20 μmol·L-1) in a DMSO/PBS (5∶95, V/V) mixed solution over a period of 0-24 h at 310 K

    此外,化合物的溶解性也是研究的重要内容,脂溶性的化合物可以与细胞膜的磷脂双分子层结合,更容易被细胞摄取和吸收。通过测定CS2、CS2-RuCS2-Ir的脂水分配系数(lg Po/w)来评估不同化合物之间的脂溶性差异[34]。如图 3A所示,CS2、CS2-RuCS2-Ir的脂水分配系数分别为1.77、1.23和1.06。将金属前体和CS2结合,配合物分子极性增加,导致水溶性增加及脂溶性减弱,呈现亲水性。以上结果表明,将CS2与金属前体结合后,配合物保持较高的水解稳定性。配合物在保持较好的脂溶性的同时,增强了亲水性,更有利于配合物在细胞内充分发挥抗癌作用。

    图 3

    图 3.  (A) CS2、CS2-RuCS2-Ir的lg Po/w值; (B~D)经CS2-RuCS2-Ir处理8 h后, NB-4细胞中金属含量及亚细胞器分布
    Figure 3.  (A) lg Po/w values of CS2, CS2-Ru, and CS2-Ir; (B-D) After being treated with CS2-Ru or CS2-Ir for 8 h, the metal content and subcellular distribution in NB-4 cells

    深入解析配合物的细胞摄取行为及亚细胞器分布特征,是明确药物作用靶点、阐明其作用机制的关键前提[35]。为系统研究配合物在细胞内的积累规律,本研究采用电感耦合等离子体-质谱(ICP-MS)技术,对经配合物处理后的NB-4细胞内金属元素含量进行了定量分析。如图 3B所示,药物处理12 h后,细胞内Ru和Ir摄取量(以106个细胞计算)分别达到36.4和34.9 ng,这与CS2-Ru拥有更好的脂溶性结果保持一致。随后,我们对2种配合物在细胞中各组分的金属含量进行检测,揭示配合物在细胞中的分布规律及潜在的抗癌机制。如图 3C3D所示,配合物CS2-RuCS2-Ir均显示明显的细胞质偏好,主要聚集在细胞胞浆中,少量分布在线粒体和细胞核中。以上结果表明,CS2-RuCS2-Ir具有优异的细胞摄取能力,且均定位在细胞质中,这为后续的研究提供了参考依据。

    抗增殖活性评价是筛选抗癌候选化合物、发现先导药物的关键手段之一。本研究采用CCK8法和MTT法评估一系列化合物对肿瘤细胞增殖的抑制效应,并以CDDP作为阳性对照药物。同时,还测定了不同化合物对正常细胞HLF的活性,评估化合物是否具有细胞选择性。如表 1所示,CS2-Ru表现出广谱高效的肿瘤细胞抗增殖活性,对多种肿瘤系表现出不同程度的活性抑制效果,其中对NB-4细胞的IC50值低至4.8 μmol·L-1,其抗增殖效能与顺铂相当。CS2-Ir同样表现出显著的NB-4细胞抑制活性,其IC50值为8.1 μmol·L-1。作为对照,CS2对其他肿瘤细胞几乎无毒,仅对NB-4细胞展现出中等的抑制活性(22.2 μmol·L-1)。值得注意的是,这些化合物对HLF细胞的毒性显著低于顺铂,充分证明了2种配合物优异的细胞选择性和生理相容性。鉴于CS2-RuCS2-Ir对NB-4细胞具有优异的肿瘤抗增殖效果,后续实验以NB-4细胞作为模型细胞,以CS2作为对照化合物进行抗癌机制研究。

    表 1

    表 1  CS2、CS2-RuCS2-Ir和CDDP对不同细胞株的IC50值(48 h)
    Table 1.  IC50 values of CS2, CS2-Ru, and CS2-Ir, and CDDP on different cell lines (48 h)
    下载: 导出CSV
    Compound IC50 / (μmol·L-1)
    NB-4 HT29 MCF-7 A549 HLF
    CS2 22.2±3.0 > 100 > 100 > 100 46.1±1.3
    CS2-Ru 4.8±1.0 39.9±2.3 18.1±1.2 55.5±1.6 21.6±10.6
    CS2-Ir 8.1±0.1 32.3±0.3 28.2±1.1 82.5±4.6 20.6±4.6
    CDDP 0.9±0.1 3.6±0.3 3.5±0.7 6.3±0.3 6.4±0.1

    线粒体作为ROS的主要来源之一,是细胞代谢调控与信号转导网络的核心枢纽。当药物与线粒体发生作用时,可显著促进ROS生成,诱导MMP去极化并引发线粒体功能障碍,进而严重干扰细胞稳态维持与正常生理功能[36]。H2DCFDA探针在ROS作用下,水解转化为具有亮绿色荧光信号的DCF。我们通过CLSM和流式细胞术,分析了经过药物处理后,细胞内ROS水平变化(图 4)。经过24 h处理后,空白对照组和CS2处理的细胞中几乎观察不到ROS产生的信号,而经过CS2-RuCS2-Ir处理后的细胞,绿色荧光信号明显增强,证明了细胞内ROS水平的升高。随后,通过流式细胞术对ROS水平变化进行定量分析。结果显示,与对照组相比,CS2-RuCS2-Ir处理后的细胞中ROS水平分别升高了1.3倍和1.7倍,而CS2对ROS生成几乎无显著影响。以上结果表明,基于CS2的配合物CS2-RuCS2-Ir能够显著提高细胞内ROS水平,这有助于促进氧化应激,抑制肿瘤细胞生长。

    图 4

    图 4.  (A) CS2、CS2-RuCS2-Ir诱导NB-4细胞的ROS生成的CLSM图[H2DCFDA: λex=488 nm, λem=(530±20) nm]; (B) CS2、CS2-RuCS2-Ir诱导NB-4细胞的ROS生成的流式细胞术结果分析; (C) 流式细胞术结果中ROS水平表达量变化柱状图
    Figure 4.  (A) CLSM images of ROS generation in NB-4 cells induced by CS2, CS2-Ru, and CS2-Ir [λex=488 nm, λem=(530±20) nm]; (B) Flow cytometry analysis of ROS generation in NB-4 cells induced by CS2, CS2-Ru, and CS2-Ir; (C) Bar chart of ROS expression level changes in flow cytometry results

    MMP去极化是线粒体功能化障碍的标志性特征。我们通过JC-1探针检测了配合物处理后NB-4细胞的MMP变化。如图 5A所示,未经处理和CS2组中的细胞显示出明显且强烈的红色荧光(JC-1聚集体)。而CS2-RuCS2-Ir处理的细胞中红色荧光明显减弱,绿色荧光显著增强(JC-1单体),这表明经过配合物处理后,可以诱导NB-4细胞MMP降低。随后,我们又通过流式细胞术进一步证明了配合物诱导MMP降低的能力。经过药物处理后,CS2-Ru组中细胞去极化的比例由5.2%提升至14.6%,CS2-Ir组中细胞去极化的比例由5.2%增加到7.2%,且与药物浓度呈现依赖性关系(图 5B)。以上结果均证明了2种基于CS2的配合物具有诱导MMP降低,损伤线粒体的作用。

    图 5

    图 5.  (A) CS2、CS2-RuCS2-Ir对NB-4细胞的MMP变化的CLSM图[JC-1单体: λex=490 nm, λem=(520±20) nm; JC-1聚集体: λex=525 nm, λem=(580±20) nm]; (B) 流式细胞术检测CS2、CS2-RuCS2-Ir对NB-4细胞的MMP变化
    Figure 5.  (A) CLSM images of MMP changes in NB-4 cells treated by CS2, CS2-Ru, and CS2-Ir [JC-1 monomers: λex=490 nm, λem=(520±20) nm; JC-1 aggregates: λex=525 nm, λem=(580±20) nm]; (B) Changes in MMP of NB-4 cells treated with CS2, CS2-Ru, and CS2-Ir by flow cytometry

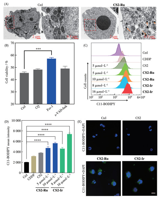
    铁死亡是由LPO驱动的调控性细胞死亡模式。当脂质过氧化物生成过量时,会触发细胞铁死亡反应。细胞发生铁死亡后,在形态学上会表现出特征性变化,例如线粒体皱缩,形态变小;细胞膜完整性破坏,细胞膜破裂等。通过生物透射电镜(TEM)检测了CS2-Ru处理后,NB-4细胞形态变化(图 6A)。与对照组相比,CS2-Ru(5 μmol·L-1)组中细胞表现出明显的铁死亡结构特征,包括线粒体萎缩、双层膜密度增加。为进一步验证细胞主要的死亡通路,提前使用不同的抑制剂[铁死亡抑制剂Ferrostatin-1(Fer-1),凋亡抑制剂z-VAD-fmk,自噬抑制剂CQ]处理NB-4细胞1 h,经等浓度的CS2-Ru(5 μmol·L-1)处理48 h后,计算每组细胞的存活率。如图 6B所示,Fer-1预处理后,可以明显恢复CS2-Ru诱导的细胞死亡,而z-VAD-fmk和CQ组中的细胞活性无明显提高,表明了CS2-Ru主要通过铁死亡途径诱导NB-4细胞死亡。

    图 6

    图 6.  (A) CS2-Ru处理后的NB-4细胞的TEM图像(红色矩形表示放大的区域); (B) NB-4细胞被CS2-Ru及不同抑制剂处理48 h后的细胞活力; (C、D) 流式细胞仪检测CS2、CS2-RuCS2-Ir诱导NB-4细胞LPO水平及定量分析; (E) 不同处理后, C11-BODIPY检测NB-4细胞内LPO水平(比例尺: 20 μm)[氧化的C11-BODIPY: λex=488 nm, λem=(520±20) nm; Hoechst 33342: λex=405 nm, λem=(450±20) nm]
    Figure 6.  (A) TEM images of NB-4 cells treated with CS2-Ru (Red rectangles represent the region enlarged); (B) Cell viability of NB-4 cells determined upon co-incubation (48 h) with CS2-Ru and different inhibitors; (C, D) Flow cytometry detection of LPO levels in NB-4 cells induced by CS2, CS2-Ru, and CS2-Ir and quantitative analysis; (E) Detection of LPO levels in NB-4 cells by C11-BODIPY after different treatments (scale bar: 20 μm) [Oxidized C11-BODIPY: λex=488 nm, λem=(520±20) nm; Hoechst 33342: λex=405 nm, λem=(450±20) nm]

    随后,通过流式细胞术定量分析了不同化合物处理后,NB-4细胞内LPO的动态变化(图 6C6D)。结果显示,细胞内LPO水平呈现明显的浓度依赖性积累特征,CS2-RuCS2-Ir组中C11-BODIPY荧光强度增加到对照组的2.5倍和2.3倍左右,表明配合物能够引起显著的LPO反应。随后,通过CLSM进一步对氧化荧光信号进行检测和分析(图 6E)。结果显示,使用CS2-RuCS2-Ir处理细胞后,出现明显且强烈的绿色荧光信号,其强度显著高于对照组和CS2处理的细胞。这种荧光增强现象,更加直观地表明了配合物能够诱导脂质过氧化物在细胞内的广泛积累。

    由于配合物具有诱导脂质过氧化物积累的能力,我们探究了配合物对DHODH和铁死亡调控核心因子GPX4的影响(图 7A~7C)。Western Blotting结果表明CS2-Ru能够明显抑制GPX4的表达,且呈现浓度依赖性关系。而CS2-Ir对GPX4的抑制活性较差,几乎无法下调蛋白表达。此外,与CS2相比,CS2-RuCS2-Ir均能够显著降低DHODH表达,分别降低了54.9%(10 μmol·L-1)和34.5%(16 μmol·L-1)。与CS2-Ir相比,CS2-Ru对GPX4的抑制作用更加明显,这一方面归因于CS2-Ru拥有更好的脂溶性和细胞摄取能力。另一方面,GPX4主要定位于细胞质中,而CS2-Ru在细胞质中分布更多,因而对GPX4的抑制效果更加显著。

    图 7

    图 7.  (A) CS2、CS2-RuCS2-Ir处理24 h后, 细胞内GPX4和DHODH蛋白的表达水平; (B、C) A图中GPX4和DHODH蛋白定量统计; (D) CS2、CS2-RuCS2-Ir处理24 h后细胞内GSH和MDA水平检测
    Figure 7.  (A) Expression levels of GPX4 and DHODH protein in the cells after treatment with CS2, CS2-Ru, and CS2-Ir for 24 h; (B, C) Quantitative statistics of GPX4 and DHODH proteins in panel A; (D) Detection of intracellular GSH and MDA levels in cells after 24 h of treatment with CS2, CS2-Ru, and CS2-Ir

    GSH作为细胞内核心还原性物质直接参与GPX4介导的脂质过氧化物清除反应,而MDA作为脂质过氧化链式反应的终末代谢标志物,二者联合检测可动态表征“抗氧化防御能力减弱-氧化损伤加剧”的双向病理进程。我们同步检测了GSH与MDA这2类关键氧化应激指标,系统阐明了CS2-RuCS2-Ir对NB-4细胞氧化还原平衡的调控作用(图 7D)。经过药物处理后,CS2-RuCS2-Ir组中细胞内GSH水平分别降低了6.6%和11.5%,CS2组中GSH浓度无明显变化,证明了金属中心在调节氧化还原中的关键作用。进一步研究了各组细胞中MDA的水平变化,经过CS2-RuCS2-Ir处理后,细胞内MDA含量分别提高了2.9倍和2.5倍,而CS2组中细胞MDA含量仅提高1.3倍左右。以上结果均表明,配合物CS2-RuCS2-Ir能够诱导NB-4细胞内GSH含量降低,同时促进LPO发生,导致MDA含量升高,加剧白血病细胞铁死亡进程。

    本研究构建了2种基于DHODH抑制剂的新型金属配合物(CS2-RuCS2-Ir),旨在通过对GPX4和DHODH双通路的协同抑制,诱导脂质过氧化物异常累积并增强细胞对铁死亡的敏感性,为急性早幼粒细胞白血病的铁死亡靶向治疗提供候选药物。研究结果表明,配合物CS2-RuCS2-Ir对多种癌细胞具有显著的抗增殖活性,其中对NB-4细胞表现出突出的选择性抑制特征,同时有效降低了对正常细胞的生理毒性。机制研究发现,CS2-RuCS2-Ir可通过多重途径调控铁死亡进程:一方面诱导线粒体功能障碍(表现为ROS过量生成及线粒体膜电位去极化);另一方面促进脂质过氧化物异常累积,并同步抑制DHODH与GPX4蛋白表达水平,最终增强细胞对铁死亡的敏感性。值得强调的是,此类金属前体与DHODH抑制剂偶联的新型金属配合物,在提升肿瘤细胞杀伤效果的同时,规避了对正常细胞的毒副作用,为开发高效低毒的白血病靶向治疗药物提供了新的理论依据与实验支撑。


    Supporting information is available at http://www.wjhxxb.cn
    1. [1]

      YU J F, JIANG P Y Z, SUN H, ZHANG X, JIANG Z X, LI Y M, SONG Y P. Advances in targeted therapy for acute myeloid leukemia[J]. Biomark. Res., 2020, 8(1): 17 doi: 10.1186/s40364-020-00196-2

    2. [2]

      LO-COCO F, DONATO L D, SCHLENK R F. Targeted therapy alone for acute promyelocytic leukemia[J]. N. Engl. J. Med., 2016, 374(12): 1197-1198 doi: 10.1056/NEJMc1513710

    3. [3]

      LI K, WANG F, CAO W B, LV X X, HUA F, CUI B, YU J J, ZHANG X W, SHANG S, LIU S S, YU J M, HAN M Z, HUANG B, ZHANG T T, LI X, JIANG J D, HU Z W. TRIB3 promotes APL progression through stabilization of the oncoprotein PML-RARα and inhibition of p53-mediated senescence[J]. Cancer Cell, 2017, 31(5): 697-710 doi: 10.1016/j.ccell.2017.04.006

    4. [4]

      LIN J, ZHANG W, NIU L T, ZHU Y M, WENG X Q, SHENG Y, ZHU J, XU J. TRIB3 stabilizes high TWIST1 expression to promote rapid APL progression and ATRA resistance[J]. Clin. Cancer Res., 2019, 25(20): 6228-6242 doi: 10.1158/1078-0432.CCR-19-0510

    5. [5]

      MANI R, GOSWAMI S, GOPALAKRISHNAN B, RAMASWAMY R, WASMUTH R, TRAN M, MO X, GORDON A, BUCCI D, LUCAS D, BROOKS C, WALKER A R, BLUM W, BYRD JC, LOZANSKI G, VASU S, MUTHUSAMY N. SL-401 mediates potent cytotoxicity against CD123+ AML and MDS with excess blasts and demonstrates therapeutic benefit in PDX model[J]. Blood, 2016, 128(22): 580 doi: 10.1182/blood.V128.22.580.580

    6. [6]

      CARMODY R, KEESHAN K. The tribble with APL: A new road to therapy[J]. Cancer Cell, 2017, 31(5): 612-613 doi: 10.1016/j.ccell.2017.04.011

    7. [7]

      WANG X H, WANG X Y, JIN S X, MUHAMMAD N, GUO Z J. Stimuli-responsive therapeutic metallodrugs[J]. Chem. Rev., 2019, 119(2): 1138-1192 doi: 10.1021/acs.chemrev.8b00209

    8. [8]

      PENG K, ZHENG Y, XIA W, MAO Z W. Organometallic anti-tumor agents: Targeting from biomolecules to dynamic bioprocesses[J]. Chem. Soc. Rev., 2023, 52(8): 2790-2832 doi: 10.1039/D2CS00757F

    9. [9]

      LIU Z, SADLER P J. Organoiridium complexes: Anticancer agents and catalysts[J]. Accounts Chem. Res., 2014, 47(4): 1174-1185 doi: 10.1021/ar400266c

    10. [10]

      LIU H K, SADLER P J. Metal complexes as DNA intercalators[J]. Accounts Chem. Res., 2011, 44(5): 349-359 doi: 10.1021/ar100140e

    11. [11]

      LIU H K, BERNERS P S J, WANG F Y, PARKINSON J A, XU J J, BELLA J, SADLER P J. Diversity in guanine-selective DNA binding modes for an organometallic ruthenium arene complex[J]. Angew. Chem. ‒Int. Edit., 2006, 45(48): 8153-8156 doi: 10.1002/anie.200602873

    12. [12]

      SHEN J, REES T W, JI L, CHAO H. Recent advances in ruthenium(Ⅱ) and iridium(Ⅲ) complexes containing nanosystems for cancer treatment and bioimaging[J]. Coord. Chem. Rev., 2021, 443: 214016 doi: 10.1016/j.ccr.2021.214016

    13. [13]

      BARRY N P E, SADLER P J. Dicarba-closo-dodecarborane-containing half-sandwich complexes of ruthenium, osmium, rhodium and iridium: Biological relevance and synthetic strategies[J]. Chem. Soc. Rev., 2012, 41(8): 3264-3279 doi: 10.1039/c2cs15300a

    14. [14]

      FU Q F, ZHANG S R, SHEN S Y, GU Z, CHEN J Y, SONG D F, SUN P W, WANG C H, GUO Z B, XIAO Y L, GAO Y Q, GUO Z J, LIU Z B. Radiotherapy-triggered reduction of platinum-based chemotherapeutic prodrugs in tumours[J]. Nat. Biomed. Eng., 2024, 8(11): 1425-1435 doi: 10.1038/s41551-024-01239-x

    15. [15]

      PENG K, LIANG B B, LIU W, MAO Z W. What blocks more anticancer platinum complexes from experiment to clinic: Major problems and potential strategies from drug design perspectives[J]. Coord. Chem. Rev., 2021, 449: 214210 doi: 10.1016/j.ccr.2021.214210

    16. [16]

      HUANG H, CAO K M, KONG Y Q, YUAN S M, LIU H K, WANG Y C, LIU Y Z. A dual functional ruthenium arene complex induces differentiation and apoptosis of acute promyelocytic leukemia cells[J]. Chem. Sci., 2019, 10(42): 9721-9728 doi: 10.1039/C9SC03110C

    17. [17]

      LIU L, CHEN J, WANG M M, HUANG Y L, QIAN Y, XUE X L, SU Z, LIU H K. The cyclometalated iridium(Ⅲ) complex based on 9- anthracenecarboxylic acid as a lysosomal-targeted anticancer agent[J]. J. Inorg. Biochem., 2022, 235: 111913 doi: 10.1016/j.jinorgbio.2022.111913

    18. [18]

      LIU H K, PARKINSON J A, BELLA J, WANG F Y, SADLER P J. Penetrative DNA intercalation and G-base selectivity of an organometallic tetrahydroanthracene Ru anticancer complex[J]. Chem. Sci., 2010, 1(2): 258-270 doi: 10.1039/c0sc00175a

    19. [19]

      XUE X L, QIAN C G, FANG H B, LIU H K, YUAN H, GUO Z J, BAI Y. Photoactivated lysosomal escape of a monofunctional Pt complex Pt-BDPA for nucleus access[J]. Angew. Chem. ‒Int. Edit., 2019, 58(36): 12661-12666 doi: 10.1002/anie.201906203

    20. [20]

      LV M D, ZHENG Y, WU J, SHEN Z Q, GUO B L, HU G J, HUANG Y L, ZHAO J Y, QIAN Y, SU Z, WU C, XUE X L, LIU H K, MAO Z W. Evoking ferroptosis by synergistic enhancement of a cyclopentadienyl iridium-betulin immune agonist[J]. Angew. Chem. ‒Int. Edit., 2023, 62(48): e202312897 doi: 10.1002/anie.202312897

    21. [21]

      XUE X L, QIAN C G, TAO Q, DAI Y X, LV M D, DONG J W, SU Z, QIAN Y, ZHAO J, LIU H K, GUO Z J. Using bio-orthogonally catalyzed lethality strategy to generate mitochondria-targeting anti-tumor metallodrugs in vitro and in vivo[J]. Natl. Sci. Rev., 2021, 8(9): nwaa286 doi: 10.1093/nsr/nwaa286

    22. [22]

      LV M D, ZHENG Y, DAI X Y, ZHAO J Y, HU G J, REN M, SHEN Z Q, SU Z, WU C, LIU H K, XUE X L, MAO Z W. Ruthenium(Ⅱ)-arene complex triggers immunogenic ferroptosis for reversing drug resistance[J]. J. Med. Chem., 2024, 67(22): 20156-20171 doi: 10.1021/acs.jmedchem.4c01467

    23. [23]

      XUE X L, FU Y, HE L, SALASSA L, HE L F, HAO Y Y, KOH M J, SOULIE C, NEEDHAM R J, HABTEMARIM A, GARINO C, LOMAHENKO K A, SU Z, QIAN Y, PATERSON M J, MAO Z W, LIU H K, SADLER P J. Photoactivated osmium arene anticancer complexes[J]. Inorg. Chem., 2021, 60(23): 17450-17461 doi: 10.1021/acs.inorgchem.1c00241

    24. [24]

      李世杰, 钱晓婷, 黄元镭, 薛旭玲, 钱勇, 苏志, 刘红科. 齐墩果酸-环金属铱配合物的点击化学合成及抗肿瘤性能[J]. 无机化学学报, 2023, 39(2): 317-326. doi: 10.11862/CJIC.2022.289LI S J, QIAN X T, HUANG Y L, XUE X L, QIAN Y, SU Z, LIU H K. Click-chemistry synthesis and antitumor properties of cyclometalated iridium(Ⅲ) complex based on oleanolic acid[J]. Chinese J. Inorg. Chem., 2023, 39(2): 317-326 doi: 10.11862/CJIC.2022.289

    25. [25]

      陶钦, 吴健, 葛超, 王萌萌, 吕梦迪, 薛旭玲, 刘红科. 反式阿魏酸钌配合物的合成、表征、荧光光谱及其与DNA/蛋白作用[J]. 无机化学学报, 2020, 36(10): 1853-1864. doi: 10.11862/CJIC.2020.214TAO Q, WU J, GE C, WANG M M, LÜ M D, XUE X L, LIU H K. Synthesis, characterization, fluorescence and interactions with DNA/BSA properties of ruthenium ferulate complexes[J]. Chinese J. Inorg. Chem., 2020, 36(10): 1853-1864 doi: 10.11862/CJIC.2020.214

    26. [26]

      ZENG Y L, LIU L Y, MA T Z, LIU Y, LIU B, LIU W T, SHEN Q H, WU C, MAO Z W. Iridium(Ⅲ) photosensitizers induce simultaneous pyroptosis and ferroptosis for multi-network synergistic tumor immunotherapy[J]. Angew. Chem. ‒Int. Edit., 2024, 63(49): e202410803 doi: 10.1002/anie.202410803

    27. [27]

      LI J, CHEN H M, ZENG L L, REES T W, XIONG K, CHEN Y, JI L N, CHAO H. Mitochondria-targeting cyclometalated iridium(Ⅲ) complexes for tumor hypoxic imaging and therapy[J]. Inorg. Chem. Front., 2019, 6(4): 1003-1010 doi: 10.1039/C9QI00081J

    28. [28]

      LAI Y D, LU N, OUYANG A, ZHANG Q L, ZHANG P Y. Ferroptosis promotes sonodynamic therapy: A platinum(Ⅱ)-indocyanine sonosensitizer[J]. Chem. Sci., 2022, 13(34): 9921-9926 doi: 10.1039/D2SC02597C

    29. [29]

      YUAN H, HAN Z, CHEN Y C, QI F, FANG H B, GUO Z J, ZHANG S R, HE W J. Ferroptosis photoinduced by new cyclometalated iridium(Ⅲ) complexes and its synergism with apoptosis in tumor cell inhibition[J]. Angew. Chem. ‒Int. Edit., 2021, 133(15): 8255-8262 doi: 10.1002/ange.202014959

    30. [30]

      ALVES F, LANE D, NGUYEN T P M, BUSH A I, AYTON S. In defence of ferroptosis[J]. Signal Transduct. Target. Ther., 2025, 10(1): 2 doi: 10.1038/s41392-024-02088-5

    31. [31]

      YANG W S, SRIRAMARATNAM R, WELSCH M E, SHIMADA K, SKOUTA R, VISWANATHAN V S, CHEAH J H, CLEMONS P A, SHAMJI A F, CLISH C B, BROWN L M, GIROTTI A W, CORNISH V W, SHREIBER S L, STOCKWELL B R. Regulation of ferroptotic cancer cell death by GPX4[J]. Cell, 2014, 156(1): 317-331

    32. [32]

      TENG D, SWANSON K D, WANG R H, ZHUANG A J, WU H F, NIU Z X, CAI L, AVRITT F R, GU L, ASARA J M, ZHANG Y Q, ZHENG B. DHODH modulates immune evasion of cancer cells via CDP-choline dependent regulation of phospholipid metabolism and ferroptosis[J]. Nat. Commun., 2025, 16(1): 3867 doi: 10.1038/s41467-025-59307-y

    33. [33]

      MAO C, LIU X G, ZHANG Y L, LEI G, YAN Y L, LEE H M, KOPPULA P, WU S Q, ZHUANG L, FANG B L, POYUROVSKY M V, OLSZEWSKI K, GAN B Y. DHODH-mediated ferroptosis defence is a targetable vulnerability in cancer[J]. Nature, 2021, 593(7860): 586-590 doi: 10.1038/s41586-021-03539-7

    34. [34]

      NAYLOR M R, LY A M, HANDFORD M J, RAMOS D P, PYE C R, FURUWAKA A, KLEIN V J, NOLAND R P, EDMONDSON Q, TURMON A C, HEWITT W M, SCHWOCHERT J, TOWNSEND C E, KELLY C N, BLANCO M J, LOKEY R S. Lipophilic permeability efficiency reconciles the opposing roles of lipophilicity in membrane permeability and aqueous solubility[J]. J. Med. Chem., 2018, 61(1): 11169-11182

    35. [35]

      LI Z, ZOU J H, CHEN X Y. In response to precision medicine: Current subcellular targeting strategies for cancer therapy[J]. Adv. Mater., 2023, 35(21): 2209529 doi: 10.1002/adma.202209529

    36. [36]

      CHENG D B, ZHANG X H, GAO Y J, LI L, HOU D Y, WANG Z Q, XU W H, QIAN H W. Endogenous reactive oxygen species-triggered morphology transformation for enhanced cooperative interaction with mitochondria[J]. J. Am. Chem. Soc., 2019, 141(18): 7235-7239 doi: 10.1021/jacs.8b07727

  • 图 1  配合物CS2-RuCS2-Ir的合成路线

    Figure 1  Synthetic routes of complex CS2-Ru and CS2-Ir

    图 2  在310 K下, 0~24 h内CS2-Ru (20 μmol·L-1)和CS2-Ir (20 μmol·L-1)在DMSO/PBS(体积比5∶95)混合溶液中的UV-Vis光谱

    Figure 2  UV-Vis spectra of CS2-Ru (20 μmol·L-1) and CS2-Ir (20 μmol·L-1) in a DMSO/PBS (5∶95, V/V) mixed solution over a period of 0-24 h at 310 K

    图 3  (A) CS2、CS2-RuCS2-Ir的lg Po/w值; (B~D)经CS2-RuCS2-Ir处理8 h后, NB-4细胞中金属含量及亚细胞器分布

    Figure 3  (A) lg Po/w values of CS2, CS2-Ru, and CS2-Ir; (B-D) After being treated with CS2-Ru or CS2-Ir for 8 h, the metal content and subcellular distribution in NB-4 cells

    图 4  (A) CS2、CS2-RuCS2-Ir诱导NB-4细胞的ROS生成的CLSM图[H2DCFDA: λex=488 nm, λem=(530±20) nm]; (B) CS2、CS2-RuCS2-Ir诱导NB-4细胞的ROS生成的流式细胞术结果分析; (C) 流式细胞术结果中ROS水平表达量变化柱状图

    Figure 4  (A) CLSM images of ROS generation in NB-4 cells induced by CS2, CS2-Ru, and CS2-Ir [λex=488 nm, λem=(530±20) nm]; (B) Flow cytometry analysis of ROS generation in NB-4 cells induced by CS2, CS2-Ru, and CS2-Ir; (C) Bar chart of ROS expression level changes in flow cytometry results

    图 5  (A) CS2、CS2-RuCS2-Ir对NB-4细胞的MMP变化的CLSM图[JC-1单体: λex=490 nm, λem=(520±20) nm; JC-1聚集体: λex=525 nm, λem=(580±20) nm]; (B) 流式细胞术检测CS2、CS2-RuCS2-Ir对NB-4细胞的MMP变化

    Figure 5  (A) CLSM images of MMP changes in NB-4 cells treated by CS2, CS2-Ru, and CS2-Ir [JC-1 monomers: λex=490 nm, λem=(520±20) nm; JC-1 aggregates: λex=525 nm, λem=(580±20) nm]; (B) Changes in MMP of NB-4 cells treated with CS2, CS2-Ru, and CS2-Ir by flow cytometry

    图 6  (A) CS2-Ru处理后的NB-4细胞的TEM图像(红色矩形表示放大的区域); (B) NB-4细胞被CS2-Ru及不同抑制剂处理48 h后的细胞活力; (C、D) 流式细胞仪检测CS2、CS2-RuCS2-Ir诱导NB-4细胞LPO水平及定量分析; (E) 不同处理后, C11-BODIPY检测NB-4细胞内LPO水平(比例尺: 20 μm)[氧化的C11-BODIPY: λex=488 nm, λem=(520±20) nm; Hoechst 33342: λex=405 nm, λem=(450±20) nm]

    Figure 6  (A) TEM images of NB-4 cells treated with CS2-Ru (Red rectangles represent the region enlarged); (B) Cell viability of NB-4 cells determined upon co-incubation (48 h) with CS2-Ru and different inhibitors; (C, D) Flow cytometry detection of LPO levels in NB-4 cells induced by CS2, CS2-Ru, and CS2-Ir and quantitative analysis; (E) Detection of LPO levels in NB-4 cells by C11-BODIPY after different treatments (scale bar: 20 μm) [Oxidized C11-BODIPY: λex=488 nm, λem=(520±20) nm; Hoechst 33342: λex=405 nm, λem=(450±20) nm]

    图 7  (A) CS2、CS2-RuCS2-Ir处理24 h后, 细胞内GPX4和DHODH蛋白的表达水平; (B、C) A图中GPX4和DHODH蛋白定量统计; (D) CS2、CS2-RuCS2-Ir处理24 h后细胞内GSH和MDA水平检测

    Figure 7  (A) Expression levels of GPX4 and DHODH protein in the cells after treatment with CS2, CS2-Ru, and CS2-Ir for 24 h; (B, C) Quantitative statistics of GPX4 and DHODH proteins in panel A; (D) Detection of intracellular GSH and MDA levels in cells after 24 h of treatment with CS2, CS2-Ru, and CS2-Ir

    表 1  CS2、CS2-RuCS2-Ir和CDDP对不同细胞株的IC50值(48 h)

    Table 1.  IC50 values of CS2, CS2-Ru, and CS2-Ir, and CDDP on different cell lines (48 h)

    Compound IC50 / (μmol·L-1)
    NB-4 HT29 MCF-7 A549 HLF
    CS2 22.2±3.0 > 100 > 100 > 100 46.1±1.3
    CS2-Ru 4.8±1.0 39.9±2.3 18.1±1.2 55.5±1.6 21.6±10.6
    CS2-Ir 8.1±0.1 32.3±0.3 28.2±1.1 82.5±4.6 20.6±4.6
    CDDP 0.9±0.1 3.6±0.3 3.5±0.7 6.3±0.3 6.4±0.1
    下载: 导出CSV
  • 加载中
计量
  • PDF下载量:  0
  • 文章访问数:  597
  • HTML全文浏览量:  30
文章相关
  • 发布日期:  2026-02-10
  • 收稿日期:  2025-07-14
  • 修回日期:  2025-11-07
通讯作者: 陈斌, bchen63@163.com
  • 1. 

    沈阳化工大学材料科学与工程学院 沈阳 110142

  1. 本站搜索
  2. 百度学术搜索
  3. 万方数据库搜索
  4. CNKI搜索

/

返回文章