A photo-accelerated nanoplatform for image-guided synergistic chemo-photodynamic therapy

Di Zhang Xu He Xiaoying Kang Xue Meng Ji Qi Zhifang Wu Ningbo Li

Citation:  Di Zhang, Xu He, Xiaoying Kang, Xue Meng, Ji Qi, Zhifang Wu, Ningbo Li. A photo-accelerated nanoplatform for image-guided synergistic chemo-photodynamic therapy[J]. Chinese Chemical Letters, 2025, 36(12): 110942. doi: 10.1016/j.cclet.2025.110942 shu

A photo-accelerated nanoplatform for image-guided synergistic chemo-photodynamic therapy

English

  • Despite significant advances in medical technology, cancer remains a leading cause of death with limited treatment options. Traditional small-molecule chemotherapeutics typically do not distinguish between cancerous and normal cells, resulting in damage to normal tissues. The tumor microenvironment (TME) possesses pronounced characteristics, such as weakly acidic pH, elevated glutathione, and hypoxia [13]. Notably, the unique hypoxic signature of TME provides opportunities for targeted cancer therapies, for example, the hypoxia-activated prodrugs [46]. These agents remain stable and non-toxic in normal tissue but convert into cytotoxic products in hypoxic regions of tumors, allowing for selective drug action [79]. However, the uneven distribution of hypoxic areas within tumors can impede the effective and rapid conversion of these prodrugs, which limits their overall effectiveness [10,11]. Therefore, it is highly desirable to develop a combination approach to boost the activation of hypoxia-responsive prodrugs at the tumor site.

    Photodynamic therapy (PDT), in which photosensitizers react with oxygen to generate singlet oxygen (1O2, type-Ⅱ PDT) and/or reactive oxygen species (ROS, type-Ⅰ PDT) upon light exposure [12], can effectively destroy tumor cells. However, traditional organic photosensitizers, such as methylene blue (MB) and chlorin e6 (Ce6), suffer from aggregation-induced quenching effect, which significantly reduces their efficacy [13,14]. In addition, the hypoxic nature of many solid tumors significantly undermines the effectiveness of PDT, especially for the more oxygen-dependent type-Ⅱ PDT [15,16]. The development of high-performance photosensitizers represents a key solution to improve the efficacy of PDT [17,18].

    In recent years, aggregation-induced emission (AIE) has presented a promising strategy to enhance both light emission and therapeutic effectiveness [19,20]. Herein, we developed a kind of organic phototheranostic platform designed for image-guided combination of PDT and chemotherapy (Fig. 1). We first synthesized an AIE luminogen (AIEgen) with both excellent type-Ⅰ and type-Ⅱ PDT properties. By combining the high-performing AIEgen with a camptothecin (CPT)-based hypoxia-responsive prodrug, and further camouflaging with M1 macrophage membrane, a tumor-targeting theranostic agent was designed. Upon light trigger, the type-Ⅱ PDT process could rapidly consume the local oxygen in tumor, leading to severer hypoxic TME and accelerating the activation of prodrug. For the less oxygen-dependent property of type-Ⅰ PDT, the overall PDT efficiency will be slightly influenced. As a result, the photo-triggered self-synergistic PDT-chemotherapy can be expected. In vivo fluorescence imaging helps to precisely delineate the tumor region and provides accurate guidance for the treatment. The light-induced production of ROS initiates apoptosis in tumor cells, while the hypoxia-triggered release of CPT further improves the therapeutic effectiveness. This innovative strategy offers a promising approach for targeted and effective tumor treatment.

    Figure 1

    Figure 1.  Schematic illustration for the preparation of M1-CBNPs, and its application in NIR fluorescence imaging-guided combined PDT and chemotherapy.

    We first designed and synthesized a new donor-acceptor (D-A) type compound with N,N-diphenylnaphthalen-1-amine (BPN) and naphtho[2,3-c][1,2,5]thiadiazole (NT) as the D and A units, respectively. The twisted structure of BPN is expected to consume the excited state energy in solution to afford AIE signature, and the planar NT unit could enhance the conjugation length. The syntheses and characterizations of BPN—NT were presented in Fig. 2a and Figs. S1–S8 (Supporting information). Density function theory (DFT) calculations revealed that the core unit of the molecule was planar with small dihedral angles between NT group and adjacent phenyl rings, facilitating effective intramolecular charge transfer (ICT) and strong absorption [21], with the lowest unoccupied molecular orbital (LUMO) primarily located on the electron-withdrawing NT group and the highest occupied molecular orbital (HOMO) distributed across the molecule (Fig. 2b). As shown in Figs. 2c and d, the maximal absorption of AIEgen was observed at approximately 530 nm, while its fluorescence emission peaked at around 720 nm in near-infrared (NIR) spectral region. Subsequently, the photoluminescence (PL) spectra in tetrahydrofuran (THF)/water mixtures with varying water fractions (fw) were measured. The data presented in Fig. 2e and Fig. S9 (Supporting information) indicated a decrease in FL intensity when fw ranged from 0% to 30%, which corresponded to the formation of twisted intramolecular charge transfer (TICT) state in a highly polar environment. Notably, the PL intensity of BPN—NT significantly increased with further increments in fw. The fluorescence quantum yield of BPN—NT in solid state was measured to be 27.8%. These findings highlight the pronounced AIE characteristics of BPN—NT.

    Figure 2

    Figure 2.  (a) Synthetic route for BPN—NT. (b) DFT calculation result of BPN—NT. (c) Absorption and (d) PL spectra of BPN—NT and BNPs. (e) Plots of PL peak intensity versus the water fraction in THF/water mixtures. (f) Plots of I/I0 for DCFH-DA in the presence of MB, Ce6, or BNPs versus light irradiation time. (g) Plots of ln(A0/A) of ABDA in the presence of MB, Ce6, or BNPs versus light irradiation time. (h) Energy levels and ISC transition of BPN—NT. (i) Flow cytometry of M1 phenotype (iNOS CD86+) in RAW264.7 cells. DLS results and TEM images of (j) CBNPs and (k) M1-CBNPs. Scale bar: 100 nm.

    Next, the amphiphilic 1,2-distearoyl-sn glycero-3-phosphoethanolamine-N methoxy(polyethylene glycol)−2000 (DSPE-PEG2000) was utilized to encapsulate hydrophobic BPN—NT into water-soluble nanoparticles (NPs) through nanoprecipitation method [22]. We examined the generation of ROS using dichlorodihydrofluorescein diacetate (DCFH-DA) as the indicator. Under white light irradiation, BNPs demonstrated impressive ROS generation capabilities, producing up to about 120-fold increase within 5 min. To validate the superior ROS generation ability, we compared commercial photosensitizers MB and Ce6 with BNPs. As shown in Fig. 2f and Figs. S10–S12 (Supporting information), the ratio of ROS generated by MB and Ce6 within 5 min was 60-fold and 50-fold, respectively, which was significantly lower than that of BNPs. Subsequently, the production of 1O2 using 9′, 10′-anthracenediyl-bis(methylene) dimalonic acid (ABDA) [23] with BNPs, MB, and Ce6 was tested. As shown in Fig. 2g and Figs. S13–S15 (Supporting information), the 1O2 generation from BNPs was far more effective than MB and Ce6 within 5 min. These results revealed that both type-Ⅰ and type-Ⅱ PDT processes occurred in the NIR AIEgen, leading to an unexpectedly high generation of ROS. To investigate the potential mechanism of the PDT effect, we performed energy level calculations. As shown in Fig. 2h, the lowest energy gap (ΔEST) between the singlet excited state (S) and triplet excited state (T) of BPN—NT is 0.143 eV, indicating an efficient intersystem crossing (ISC) process and excellent ROS generation ability [24,25]. We subsequently evaluated the photostability of the molecules, using indocyanine green (ICG) as a reference. As illustrated in Fig. S16 (Supporting information), the absorption of BPN—NT molecule remained stable after 30 min of light exposure. In contrast, the absorption of ICG significantly decreased, resulting in a color change from green to yellow. These findings suggest that BPN—NT possesses excellent photostability.

    To obtain a hypoxia-responsive prodrug, the chemotherapeutic agent CPT was conjugated with 4-nitrophenyl chloroformate to yield CPT-NB. As shown in Fig. S17 (Supporting information), CPT-NB underwent hypoxic bioreduction, resulting in the transformation into a free active drug under hypoxic conditions. This process generated an unstable amine intermediate, which was subsequently released from CPT through spontaneous self-elimination. To assess the hypoxic reactivity of CPT-NB, different concentrations of Na2S2O4 were utilized to simulate hypoxic conditions, and the reaction was monitored using high-performance liquid chromatography (HPLC). Those results elucidated the hypoxia-triggered release property of CPT from CPT-NB (Figs. S18–S24 in Supporting information).

    BPN—NT and CPT-NB were co-loaded and self-assembled into CBNPs with the aid of DSPE-PEG2000 using a nanoprecipitation method. The hydrophobic AIEgen and CPT are co-assembled in the core of the NPs. For comparison, CPT-NB was assembled with DSPE-PEG2000 to prepare CNPs. To enhance the tumor-targeting capability, M1 macrophage membranes were coated on their surface, resulting in M1-CBNPs. Flow cytometry analysis revealed that RAW264.7 cells stimulated by lipopolysaccharide (LPS) and interferon-gamma (IFN-γ) exhibited a significantly elevated expression level of CD86 (85.7%) (Fig. 2i), a specific surface marker associated with M1 macrophages. As indicated in Fig. S25 (Supporting information), the morphological change from round to elongated shapes signifies successful polarization to M1 phenotype. These findings suggested the successful differentiation of the cells into M1 macrophages. M1 macrophages possess strong migratory ability and can actively migrate to tumor sites, avoiding phagocytosis by other cells. Thus, using macrophage membranes can promote the binding to tumor sites. Then the membrane-decorated NPs were fabricated by repeated extrusion of CBNPs with the freshly extracted M1 macrophage membrane. The size and morphology of various NPs were investigated using dynamic light scattering (DLS) and transmission electron microscopy (TEM) (Figs. 2j and k). The average diameters of CNPs, BNPs, CBNPs, and M1-CBNPs were found to be 56, 72, 88, and 112 nm, respectively (Fig. S26 in Supporting information). All NPs exhibited negative zeta potentials (Fig. S27 in Supporting information). TEM images illustrated that M1-CBNPs maintained uniform spherical structures, with a distinct cellular membrane observed on their surfaces (Fig. 2k). Furthermore, Western blot analysis confirmed the expression of typical M1 macrophage markers, CD86 and inducible nitric oxide synthase (iNOS) [26,27], on both M1 macrophage membrane and M1-CBNPs (Figs. S28–S30 in Supporting information), suggesting the successful encapsulation of M1 macrophage membrane onto M1-CBNPs. Additionally, the colloidal stability of the NPs in physiological condition and weakly acidic environment (pH 6.5 and 7.4) was evaluated, and M1-CBNPs demonstrated good stability (Fig. S31 in Supporting information). The stability of CBNPs and M1-CBNPs was also assessed in a 10% serum environment over seven days. As shown in Fig. S32 (Supporting information), they exhibited excellent stability throughout the duration of the experiment.

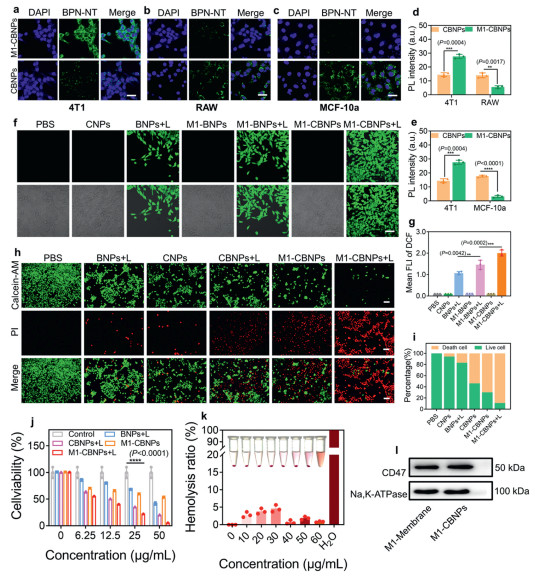
    As demonstrated in Fig. 3a, confocal laser scanning microscopy (CLSM) images of 4T1 cancer cells incubated with CBNPs and M1-CBNPs revealed that M1-CBNPs were much more internalized by cancer cells compared to CBNPs lacking the M1 macrophage membrane modification. Quantitative analysis indicated that the green fluorescence intensity in the M1-CBNPs-treated cells was nearly three times greater than that of CBNPs-treated cells, suggesting that the M1 membrane modification enhanced tumor cell targeting. In contrast, when both types of NPs were incubated with RAW264.7 macrophages for the same duration, CLSM images indicated reduced fluorescence signals in the M1-CBNPs-treated cells (Figs. 3b and d). Additionally, normal mouse mammary epithelial cells (MCF-10a) exposed to M1-CBNPs exhibited significantly lower fluorescence signals compared to those treated with CBNPs, further supporting the assertion that M1-CBNPs preferentially target cancer cells while sparing healthy epithelial cells (Figs. 3c and e).

    Figure 3

    Figure 3.  Representative CLSM images of (a) 4T1 cells, (b) RAW cells, and (c) MCF-10a cells. Scale bar: 20 µm. (d, e) Quantitative data for fluorescence intensity in different cells (n = 3). Statistical significance was determined using a two-tailed Student's t-test. (f) The production of ROS in 4T1 cancer cells using DCFH-DA as the indicator. Scale bar: 20 µm. (g) Quantitative data for the mean fluorescence intensity (MFI) of DCF (n = 3). Statistical significance was determined using one-way ANOVA. (h) Representative CLSM images of live/dead staining of 4T1 cells. Scale bar: 50 µm. (i) Quantitative data indicating the percentage of live and dead cells. (j) Cell viability of 4T1 cancer cells with different treatments (n = 3). Statistical significance was determined using one-way ANOVA. (k) Hemolysis in vitro assay of M1-CBNPs with different concentrations (n = 3). (l) Western blot analysis showing CD47 expression. Data are presented as mean ± standard deviation (SD). **P < 0.01, ***P < 0.001, ****P < 0.0001.

    Next, DCFH-DA was employed to evaluate the intracellular generation of ROS by various nanoformulations: BNPs, CBNPs, and M1-CBNPs. Under white light irradiation (10 mW/cm2 for 5 min), all NPs produced high levels of ROS, as evidenced by the bright green fluorescence from DCFH-DA in the treated 4T1 cells (Fig. 3f). As shown in Fig. 3g, M1-CBNPs + L resulted in the highest levels of ROS generation, which could be attributed to the enhanced internalization of NPs by cancer cells, facilitated by the M1 macrophage membrane. Subsequently, the cytotoxic effects of M1-CBNPs on 4T1 tumor cells were investigated using live-dead co-staining. The 4T1 cells treated with BNPs and light exposure showed moderate cell death. An increased cell death was observed in CBNPs and light treatment. In the M1-CBNPs + L group, nearly all 4T1 cells exhibited signs of cell death, highlighting the synergistic effect of targeting PDT combined with chemotherapy (Fig. 3h). Notably, BNPs alone demonstrated minimal cytotoxicity in the absence of light exposure, indicating negligible dark toxicity of BPN—NT (Fig. 3i). Upon introduction of the hypoxia-responsive prodrug, the cytotoxicity of CBNPs surpassed that of BNPs under hypoxic conditions. This enhanced tumor-killing efficacy was attributed to the activation of chemotherapeutic agents by hypoxia. Importantly, M1-CBNPs, characterized by their targeted cell membrane, exhibited the highest efficacy in inhibiting tumor cells under white light irradiation (Fig. 3j). In addition, the hemocompatibility of M1-CBNPs was assessed through hemolysis assays. At concentrations ranging from 0 to 100 µg/mL, all blood samples displayed relatively low hemolysis rates (< 5%) (Fig. 3k), indicating good hemocompatibility [28]. The protein blot analysis confirmed the presence of key proteins, including CD47, on both M1 macrophage membranes and M1-CBNPs (Fig. 3l and Fig. S33 in Supporting information), which could inhibit macrophage-mediated phagocytosis by binding to signal regulatory protein alpha (SIRPα) on macrophages, thereby conferring tumor-targeting ability [29,30]. These findings suggest that M1-CBNPs demonstrate promising targeting capabilities and biosafety. Next, we evaluated the intracellular O2 levels using fluorescence quenching of an O2 probe (tris(4,7-diphenyl-1,10-phenanthroline) ruthenium(Ⅱ) dichloride). As displayed in Fig. S34 (Supporting information), stronger red fluorescence signals were observed in the PDT groups, confirming the PDT-exacerbating hypoxia.

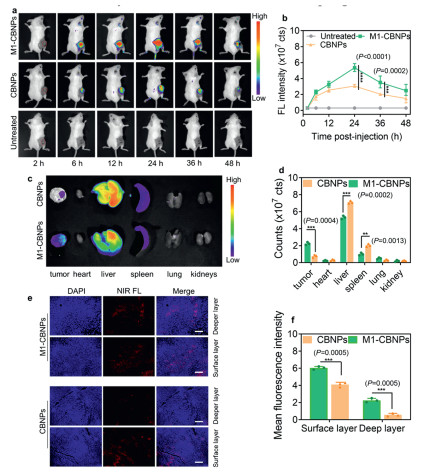
    To study the fluorescence imaging performance, 4T1 tumor-bearing mice were intravenously injected with M1-CBNPs, CBNPs, and phosphate-buffered saline (PBS), respectively. All animal experiment procedures were operated in accordance with the guidelines approved by the Animal Ethics Committee of Nankai University (Tianjin, China). The fluorescence intensity in the M1-CBNPs group peaked at approximately 24 h after injection (Fig. 4a), indicating the optimal time for tumor imaging and treatment. Notably, the fluorescence signal in the M1-CBNPs-treated mice was about 1.6 times greater than that of CBNPs group (Fig. 4b), suggesting enhanced tumor accumulation facilitated by the M1 macrophage membrane coating. Additionally, strong NIR fluorescence could be observed at the tumor site even 48 h post-administration, demonstrating the NPs' effective long-term in vivo imaging capability. Following this, various organs from the euthanized mice were examined for further imaging analysis. The mice treated with M1-CBNPs demonstrated greater NIR fluorescence signals in their tumors compared to those treated with CBNPs. Moreover, the accumulation of NPs in the liver and spleen was significantly reduced in the M1-CBNPs group (Figs. 4c and d). This improvement in tumor accumulation may be attributed to the M1 macrophage cell membrane, which facilitate the escape of NPs from normal tissues [31,32].

    Figure 4

    Figure 4.  (a) Representative fluorescence images and (b) corresponding quantitative analysis of 4T1 tumor-bearing mice at different time points after intravenous injection of CBNPs or M1-CBNPs (n = 3). Statistical significance was determined using one-way ANOVA. (c) Representative Ex vivo fluorescence imaging and (d) corresponding quantitative analysis of major organs and tumors isolated from mice at 24 h after intravenous injection of CBNPs or M1-CBNPs (n = 3). Statistical significance was determined using a two-tailed Student's t-test. (e) Representative fluorescence images of tumor sections from mice injected with CBNPs or M1-CBNPs. Scale bar: 50 µm. (f) Quantitative data for MFI based on Fig. 4e (n = 3). Statistical significance was determined using a two-tailed Student's t-test. Data are presented as mean ± SD. **P < 0.01, ***P < 0.001, ****P < 0.0001.

    To examine the distribution of NPs within tumor tissues, fluorescence microscopy was conducted on frozen sections from tumors of mice treated with different NPs. Notably, NIR fluorescence signals in the tumors treated with M1-CBNPs were significantly stronger than those in CBNPs group, particularly at a depth of approximately 2.5 mm (Figs. 4e and f). The fluorescence intensity in the deeper regions of tumors from mice injected with M1-CBNPs was nearly six times greater than that observed in tumors treated with CBNPs. The enhanced penetration of M1-CBNPs into tumor tissue may be attributed to the improved targeting capability facilitated by the characteristics of M1 macrophage membrane.

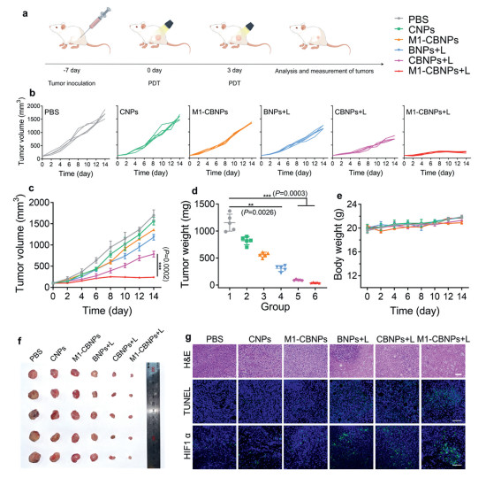
    Encouraged by the promising results of M1-CBNPs for in vitro combination therapy, we aimed to investigate their antitumor effects in vivo using the 4T1 implanted mouse model. 4T1 cells were subcutaneously inoculated into BALB/c mice, and tumor growth curves, tumor size, and tumor weight were carefully monitored during 14 days to assess treatment efficacy. As shown in Fig. 5a, seven days post-inoculation, the tumor-bearing mice were randomly assigned to six groups (n = 5 mice) with different treatments: PBS, CNPs, M1-CBNPs, BNPs + L, CBNPs + L, and M1-CBNPs + L. At 24 h post administering various NPs (200 µL with a concentration of 500 µg/mL), the tumor sites in the groups designated with an "L" were subjected to white light irradiation (1 W/cm2) for 10 min on days 0 and 3. The tumor volumes of the mice receiving various treatments were monitored every other day. Both the CNPs and CBNPs groups exhibited modest tumor size reductions compared to the PBS group, indicating a chemotherapy-induced antitumor effect from CPT premedication (Figs. 5be). Notably, under white light irradiation, M1 cell membrane-encapsulated CBNPs induced greater tumor suppression than other treatments. The enhanced tumor inhibition observed with M1-CBNPs can be attributed to their superior accumulation at the tumor site, leading to a greater cytotoxic effect on cancer cells. By the end of the experiment, the tumor volumes of mice across the various treatment groups were plotted over the 14-day monitoring period (Fig. 5c). The tumor weight in the M1-CBNPs + L group was 13.26, 8.32, 6.22, and 3.05 times lower than in the PBS, CNPs, CBNPs, and M1-CBNPs groups, respectively (Fig. 5d). Importantly, all treatment regimens demonstrated good biosafety, as indicated by minimal changes in body weight among the mice in each group (Fig. 5e). The data clearly illustrate that the tumor volume in the final group remained relatively stable, highlighting the superior inhibitory effect of M1-CBNPs on tumor growth [33,34].

    Figure 5

    Figure 5.  (a) An experimental overview used to evaluate therapeutic outcomes in 4T1 tumor-bearing mice. (b) Individual tumor growth curves, (c) average tumor volume, (d) tumor weight, and (e) body weight of 4T1 tumor-bearing mice with different treatments (n = 5). Statistical significance was determined using one-way ANOVA. Data are presented as mean ± SD. **P < 0.01, ***P < 0.001. (f) Images of tumors excised on day 14. (g) Representative H&E staining, TUNEL, and hypoxia-inducible factor 1 alpha (HIF1α) staining of tumor sections harvested from the mice receiving different treatments on day 14. Scale bar: 50 µm.

    At the end of the treatment, the tumors of the mice in the six groups were dissected out and photographed, and the best treatment effect could also be observed in the M1-CBNPs + L group (Fig. 5f). Subsequently, the tumor tissues were further analyzed histopathologically [35,36]. Hematoxylin and eosin (H&E) staining revealed that PBS group had the highest cell densities [37,38], while tumors from the groups treated with antitumor drugs showed moderate cell densities. Notably, the tumors treated with M1-CBNPs displayed the lowest cell densities. Additionally, terminal deoxynucleotidyltransferase-mediated dUTP-biotin nick end labeling (TUNEL) staining confirmed a significant increase in apoptosis in the tumor tissues of mice treated with M1-CBNPs in combination with white light irradiation (Fig. 5g). Immunofluorescence staining showed the expression of hypoxia factors in different treatment groups (Fig. S35 in Supporting information). Tumor tissues in the "M1-CBNPs + L" group exhibited the severest hypoxic level, indicating that the hypoxia-responsive prodrug combined with PDT effectively enhanced the therapeutic outcome. Finally, the in vivo safety profile of the nanomaterials was assessed. H&E images revealed no observable organ damage or inflammatory lesions in the major organs of mice treated with either PBS or M1-CBNPs (Fig. S36 in Supporting information). Blood samples were collected on day 10 for biochemical analysis. As shown in Figs. S37 and S38 (Supporting information), routine blood examination parameters and indicators of hepatic and renal function showed no significant differences among the PBS, BNPs, CNPs, and M1-CBNPs groups [39,40]. Overall, these findings suggest that M1-CBNPs exhibit strong tumor inhibitory effects while maintaining excellent biocompatibility.

    In this study, a precise and effective therapeutic nanoplatform is proposed that combines hypoxia-responsive chemotherapeutic agents with PDT to facilitate targeted and self-accelerated tumor treatment. A high-performance NIR AIEgen with excellent type-Ⅰ and type-Ⅱ PDT properties was first developed. The oxygen consumption during PDT leads to severer hypoxic TME, thereby accelerating the release of hypoxia-responsive prodrug, and achieving a kind of "1 + 1 > 2" therapeutic effect. Consequently, the integration of M1 macrophage-mediated active tumor recognition, high ROS release-based PDT effects, and sequential hypoxia-triggered prodrug activation effectively inhibited tumor growth. In vivo fluorescence imaging helped to precisely delineate the tumor site, guiding treatment. The photo-triggered synergistic PDT-chemotherapy system significantly boosted the therapeutic outcomes of the tumor. Thus, the developed nanoplatform offers a promising strategy for more precise and effective tumor treatment.

    The authors declare that they have no known competing financial interests or personal relationships that could have appeared to influence the work reported in this paper.

    Di Zhang: Writing – review & editing, Writing – original draft, Investigation, Funding acquisition, Conceptualization. Xu He: Writing – review & editing, Writing – original draft, Methodology, Investigation, Conceptualization. Xiaoying Kang: Software, Methodology, Investigation. Xue Meng: Software, Investigation. Ji Qi: Writing – review & editing, Writing – original draft, Supervision, Funding acquisition, Conceptualization. Zhifang Wu: Writing – review & editing, Supervision, Funding acquisition, Conceptualization. Ningbo Li: Writing – review & editing, Writing – original draft, Supervision, Conceptualization.

    We acknowledge the financial support from the National Natural Science Foundation of China (Nos. 32471462, 82172081), Natural Science Foundation of Shanxi Province of China (Nos. 202203021211240, 202203021211230), Shanxi Province Higher Education "Billion Project" Science and Technology Guidance Project (No. BYJL032), Research Project Supported by Shanxi Scholarship Council of China (No. 2023–101), Shanxi Province Graduate Research Innovation Project (No. 2024KY387).

    Supplementary material associated with this article can be found, in the online version, at doi:10.1016/j.cclet.2025.110942.


    1. [1]

      X. Li, Y.H. Jeon, N. Kwon, et al., Biomaterials 266 (2021) 120430. doi: 10.1016/j.biomaterials.2020.120430

    2. [2]

      L. Cao, D. Tang, Z. Yu, et al., Adv. Funct. Mater. 34 (2024) 2403225. doi: 10.1002/adfm.202403225

    3. [3]

      Y. Zhang, W. Zhao, Y. Chen, et al., Nat. Commun. 12 (2021) 2772. doi: 10.1038/s41467-021-22855-0

    4. [4]

      X. Kang, Y. Zhang, J. Song, et al., Nat. Commun. 14 (2023) 5216. doi: 10.1038/s41467-023-40996-2

    5. [5]

      H. He, L. Du, H. Xue, et al., Small Methods 7 (2023) 2300230. doi: 10.1002/smtd.202300230

    6. [6]

      H. He, L. Du, H. Xue, et al., Acta Biomater. 149 (2022) 297–306. doi: 10.1016/j.actbio.2022.07.003

    7. [7]

      A.C. Wells, K.A. Hioki, C.C. Angelou, et al., Nat. Commun. 14 (2023) 5585. doi: 10.1038/s41467-023-40959-7

    8. [8]

      X. Wu, X. Chen, X. Wang, et al., Chin. Chem. Lett. 35 (2024) 108756. doi: 10.1016/j.cclet.2023.108756

    9. [9]

      Y. Zhang, S. He, W. Chen, et al., Angew. Chem. Int. Ed. 60 (2021) 5921–5927. doi: 10.1002/anie.202015116

    10. [10]

      J. Song, H. Wang, X. Meng, et al., Nat. Commun. 15 (2024) 10395. doi: 10.1038/s41467-024-53906-x

    11. [11]

      S.X. Chen, F. Xue, Y. Kuang, et al., Biomaterials 269 (2021) 120533. doi: 10.1016/j.biomaterials.2020.120533

    12. [12]

      Y. Deng, F. Jia, P. Jiang, et al., Biomaterials 301 (2023) 122293. doi: 10.1016/j.biomaterials.2023.122293

    13. [13]

      J. Gao, Q. Wu, Y. Yan, et al., Adv. Funct. Mater. 34 (2024) 2401830. doi: 10.1002/adfm.202401830

    14. [14]

      M. He, Z. Ma, Z. Zhang, et al., Sci. China Chem. 67 (2024) 3875–3885. doi: 10.1007/s11426-024-2065-2

    15. [15]

      L. Jiang, H. Bai, L. Liu, et al., Angew. Chem. Int. Ed. 58 (2019) 10660–10665. doi: 10.1002/anie.201905884

    16. [16]

      Z. Jiang, Z. Liang, Y. Cui, et al., J. Am. Chem. Soc. 145 (2023) 7952–7961. doi: 10.1021/jacs.2c13315

    17. [17]

      S. Wang, K. Zhou, X. Lyu, et al., Chem. Biomed. Imaging 1 (2023) 509–521. doi: 10.1021/cbmi.3c00056

    18. [18]

      J. Li, Y. Luo, Z. Zeng, et al., Nat. Commun. 13 (2022) 4032. doi: 10.1038/s41467-022-31551-6

    19. [19]

      J. Li, Z. Zhuang, X. Lou, et al., Chem. Biomed. Imaging 1 (2023) 785–795. doi: 10.1021/cbmi.3c00038

    20. [20]

      C. Pan, L. Wang, M. Zhang, et al., J. Am. Chem. Soc. 145 (2023) 13261–13272. doi: 10.1021/jacs.3c02682

    21. [21]

      D. Wang, T. Nie, C. Huang, et al., Small 18 (2022) 2203227. doi: 10.1002/smll.202203227

    22. [22]

      Y. Liu, V. Gunda, X. Zhu, et al., Proc. Natl. Acad. Sci. U. S. A. 113 (2016) 7750–7755. doi: 10.1073/pnas.1605841113

    23. [23]

      H. Wang, D. Jiao, D. Feng, et al., Adv. Mater. 36 (2024) 2311733. doi: 10.1002/adma.202311733

    24. [24]

      J. Wang, X. Zhao, Y. Tao, et al., Nat. Commun. 15 (2024) 3534. doi: 10.1038/s41467-024-47947-5

    25. [25]

      N. Wang, C. Liu, Y. Li, et al., Nat. Commun. 14 (2023) 779. doi: 10.1038/s41467-023-36550-9

    26. [26]

      X. Wang, B. Ding, W. Liu, et al., J. Am. Chem. Soc. 146 (2024) 17854–17865. doi: 10.1021/jacs.4c03478

    27. [27]

      Y. Wu, Y. Li, Z. Hu, et al., Adv. Mater. 36 (2024) 2310982. doi: 10.1002/adma.202310982

    28. [28]

      M. Yang, X. Ou, J. Li, et al., Angew. Chem. Int. Ed. 63 (2024) e202407307. doi: 10.1002/anie.202407307

    29. [29]

      S. Xue, Z. Shi, Z. Wang, et al., Nat. Commun. 15 (2024) 10084. doi: 10.1038/s41467-024-54386-9

    30. [30]

      L.L. Yang, H. Wang, J. Zhang, et al., Nat. Commun. 15 (2024) 999. doi: 10.1038/s41467-024-45271-6

    31. [31]

      H. He, X. Zhang, L. Du et al., Adv. Drug Deliv. Rev. 186 (2022) 114320. doi: 10.1016/j.addr.2022.114320

    32. [32]

      W. Zhang, Z. Liu, J. Zhu, et al., J. Am. Chem. Soc. 145 (2023) 16658–16668. doi: 10.1021/jacs.3c04180

    33. [33]

      L. Zhao, F. Meng, Y. Li, et al., Adv. Mater. 35 (2023) 2210879. doi: 10.1002/adma.202210879

    34. [34]

      M. Zhao, M. Kang, J. Wang, et al., Adv. Mater. 36 (2024) 2401369. doi: 10.1002/adma.202401369

    35. [35]

      S. Zhou, X. Hu, R. Xia, et al., Angew. Chem. Int. Ed. 59 (2020) 23198–23205. doi: 10.1002/anie.202008732

    36. [36]

      X.Y. Zhu, T.Y. Wang, H.R. Jia, et al., Adv. Funct. Mater. 32 (2022) 2207181. doi: 10.1002/adfm.202207181

    37. [37]

      J. Song, X. Kang, L. Wang, et al., Nat. Commun. 14 (2023) 5216. doi: 10.1038/s41467-023-40996-2

    38. [38]

      Z. Li, P.Z. Liang, L. Xu, et al., Chin. Chem. Lett. 35 (2024) 109190. doi: 10.1016/j.cclet.2023.109190

    39. [39]

      Z. Wang, R. Chen, W. Zhang, et al., Adv. Funct. Mater. 35 (2024) 2412767.

    40. [40]

      X. Xing, P. Zhu, E. Pang, et al., Chin. Chem. Lett. 35 (2024) 109452. doi: 10.1016/j.cclet.2023.109452

  • Figure 1  Schematic illustration for the preparation of M1-CBNPs, and its application in NIR fluorescence imaging-guided combined PDT and chemotherapy.

    Figure 2  (a) Synthetic route for BPN—NT. (b) DFT calculation result of BPN—NT. (c) Absorption and (d) PL spectra of BPN—NT and BNPs. (e) Plots of PL peak intensity versus the water fraction in THF/water mixtures. (f) Plots of I/I0 for DCFH-DA in the presence of MB, Ce6, or BNPs versus light irradiation time. (g) Plots of ln(A0/A) of ABDA in the presence of MB, Ce6, or BNPs versus light irradiation time. (h) Energy levels and ISC transition of BPN—NT. (i) Flow cytometry of M1 phenotype (iNOS CD86+) in RAW264.7 cells. DLS results and TEM images of (j) CBNPs and (k) M1-CBNPs. Scale bar: 100 nm.

    Figure 3  Representative CLSM images of (a) 4T1 cells, (b) RAW cells, and (c) MCF-10a cells. Scale bar: 20 µm. (d, e) Quantitative data for fluorescence intensity in different cells (n = 3). Statistical significance was determined using a two-tailed Student's t-test. (f) The production of ROS in 4T1 cancer cells using DCFH-DA as the indicator. Scale bar: 20 µm. (g) Quantitative data for the mean fluorescence intensity (MFI) of DCF (n = 3). Statistical significance was determined using one-way ANOVA. (h) Representative CLSM images of live/dead staining of 4T1 cells. Scale bar: 50 µm. (i) Quantitative data indicating the percentage of live and dead cells. (j) Cell viability of 4T1 cancer cells with different treatments (n = 3). Statistical significance was determined using one-way ANOVA. (k) Hemolysis in vitro assay of M1-CBNPs with different concentrations (n = 3). (l) Western blot analysis showing CD47 expression. Data are presented as mean ± standard deviation (SD). **P < 0.01, ***P < 0.001, ****P < 0.0001.

    Figure 4  (a) Representative fluorescence images and (b) corresponding quantitative analysis of 4T1 tumor-bearing mice at different time points after intravenous injection of CBNPs or M1-CBNPs (n = 3). Statistical significance was determined using one-way ANOVA. (c) Representative Ex vivo fluorescence imaging and (d) corresponding quantitative analysis of major organs and tumors isolated from mice at 24 h after intravenous injection of CBNPs or M1-CBNPs (n = 3). Statistical significance was determined using a two-tailed Student's t-test. (e) Representative fluorescence images of tumor sections from mice injected with CBNPs or M1-CBNPs. Scale bar: 50 µm. (f) Quantitative data for MFI based on Fig. 4e (n = 3). Statistical significance was determined using a two-tailed Student's t-test. Data are presented as mean ± SD. **P < 0.01, ***P < 0.001, ****P < 0.0001.

    Figure 5  (a) An experimental overview used to evaluate therapeutic outcomes in 4T1 tumor-bearing mice. (b) Individual tumor growth curves, (c) average tumor volume, (d) tumor weight, and (e) body weight of 4T1 tumor-bearing mice with different treatments (n = 5). Statistical significance was determined using one-way ANOVA. Data are presented as mean ± SD. **P < 0.01, ***P < 0.001. (f) Images of tumors excised on day 14. (g) Representative H&E staining, TUNEL, and hypoxia-inducible factor 1 alpha (HIF1α) staining of tumor sections harvested from the mice receiving different treatments on day 14. Scale bar: 50 µm.

  • 加载中
计量
  • PDF下载量:  1
  • 文章访问数:  690
  • HTML全文浏览量:  25
文章相关
  • 发布日期:  2025-12-15
  • 收稿日期:  2024-11-26
  • 接受日期:  2025-02-10
  • 修回日期:  2025-02-08
  • 网络出版日期:  2025-02-11
通讯作者: 陈斌, bchen63@163.com
  • 1. 

    沈阳化工大学材料科学与工程学院 沈阳 110142

  1. 本站搜索
  2. 百度学术搜索
  3. 万方数据库搜索
  4. CNKI搜索

/

返回文章