Deciphering the impact of PEG antifouling layer on surface attached functional peptides in regulating cell behaviors
English
Deciphering the impact of PEG antifouling layer on surface attached functional peptides in regulating cell behaviors
-
Key words:
- Antifouling
- / PEG
- / Biomaterials
- / Surface modification
- / Cell behaviors
-
Biomaterialshave been extensively studied and appliedfor tissue repair and regeneration, and have saved countless of peoples' lives [1]. The surfaces of implanted biomaterials will contact proteins and cells, and display their biological functions by controlling the cell behavior. Functional peptides, such as cell adhesive extracellular matrix (ECM) peptides like Arg-Gly-Asp (RGD) peptide, have been identified and utilized for material surface modification to construct bioactive surfaces of biomedical materials. It is well known that protein fouling on material surfaces will lead to nonspecific cell adhesion and interfere with the genuine properties of functional peptides. Therefore, polyethylene glycol (PEG) has been extensively used as the antifouling layer to acquire low protein fouling and low background of cell adhesion. Although the impact of PEG on protein fouling is well understood [2, 3], the impact of PEG antifouling layer on the function of surface attached peptides, unfortunately, was overlooked.Recently, Liu and coworkers published theirwork in JACS and addressed this long-lasting and critical problem in biomaterial studies by deciphering the impact of PEG antifouling layers and finding the medium length PEG (oligo(ethylene glycol)8 (OEG8)) as optimal [4].
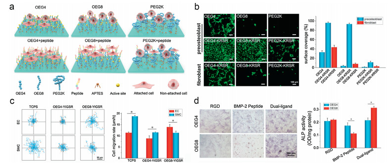
The biological functions of surface attached peptides are governed by two factors, an appropriate antifouling layer to prevent unwanted cell adhesion in pursuing low background and high enough density of surface attached peptides in presentingtheir genuine functions. Up to date, either one of these two key factors are overlooked in studies of peptide functionalized surfaces of biomaterials. Using three different cell-selective adhesive peptides (KRSR, YIGSR, VAPG) that can selective promote cell adhesion of preosteoblast cells, endothelial cells, and smooth muscle cells respectively, Liu's JACS paper [4] showed that OEG4, a short PEG molecule, can ensure the grafting density of peptides but without providing enough antifouling and therefore are associated with unwanted cell adhesion and noisy background(Figs. 1a and b).Onthe other hand, the long-chain PEG2K provided excellent antifouling property but with low density of surface attached peptides and compromised function of peptides. Only OEG8, the medium length PEG, provided both efficient antifouling and high enough density of surface attached peptides.
Figure 1
Figure 1. (a) Schematic diagram of cell adhesion on different surfaces. (b) Cell adhesion studies indicate OEG8 as an excellent antifouling layer to demonstrate the genuine and optimal function of cell-selective peptide. (c) Migration of ECs and SMCs on different surface. (d) Stem cells differentiation on different surface. Reprint with permission [4]. Copyright 2019, American Chemical Society.Aforementioned PEG impact was also true for cell migration of endothelial cells (ECs) and smooth muscle cells (SMCs) on YIGSR modified surfaces (Fig. 1c). Though YIGSR are known to be EC selective, surface YIGSR modification on the moderate antifouling OEG4 surfaces still provided SMC-preferred cell migration, which is different from the genuine EC-selective function of YIGSR peptide. However, when OEG8 is used as the antifouling layer, surface modification of YIGSR enabled ECs a faster migration rate and a longer travelling distance than SMCs.
In addition to cell adhesion and migration, Liu et al. also investigated the PEG impact on cell differentiation using dualligand modified surfaces, the RGD peptide for cell adhesion and a BMP-2 (bone morphogenetic protein) peptide for stem cell differentiation (Fig. 1d). The medium length OEG8 was found to provide the maximized synergistic function of RGD and BMP-2 peptides in directing the osteogenic differentiation. Non-specific protein adsorption on OEG4 surfaces likely compromised the synergy effect and the cell differentiation functions of dual ligands on the surfaces.
In a word, deciphering the impact of PEG antifouling layer is critical in exploring the genuine functions and applications of peptides. Liu's work greatly contributed to the biomaterials community and will guide the functional studies of known peptides and the finding of new functional peptides
-
-
[1]
Y. Lu, A.A. Aimetti, R. Langer, Z. Gu, Nat. Rev. Mater. 2 (2016) 16075. https://www.nature.com/articles/natrevmats201675
-
[2]
Q. Yu, Y. Zhang, H. Wang, J. Brash, H. Chen, Acta Biomater. 7 (2011) 1550-1557. doi: 10.1016/j.actbio.2010.12.021
-
[3]
Q. Wei, T. Becherer, S. Angioletti-Uberti, et al., Angew. Chem. Int. Ed. 53 (2014) 8004-8031. doi: 10.1002/anie.201400546
-
[4]
Q. Chen, S. Yu, D. Zhang, et al., J. Am. Chem. Soc. 141 (2019) 16772-16780. doi: 10.1021/jacs.9b07105
-
[1]
-
Figure 1 (a) Schematic diagram of cell adhesion on different surfaces. (b) Cell adhesion studies indicate OEG8 as an excellent antifouling layer to demonstrate the genuine and optimal function of cell-selective peptide. (c) Migration of ECs and SMCs on different surface. (d) Stem cells differentiation on different surface. Reprint with permission [4]. Copyright 2019, American Chemical Society.
-
扫一扫看文章
计量
- PDF下载量: 5
- 文章访问数: 1666
- HTML全文浏览量: 63

DownLoad:
下载:
下载: