Citation: Huifang XIAO, Xiaoqian HU, Xiaofan YE, Lihui LIU, Fen NIE, Yanrong DING, Ying MA, Yanzhu LIU, Yongxiu LI. Coordination-enhanced leaching of bastnaesite from mixed rare earth concentrates and comprehensive recycling of valuable elements[J]. Chinese Journal of Inorganic Chemistry, ;2026, 42(1): 141-151. doi: 10.11862/CJIC.20250049 shu

Coordination-enhanced leaching of bastnaesite from mixed rare earth concentrates and comprehensive recycling of valuable elements

Figures(9)

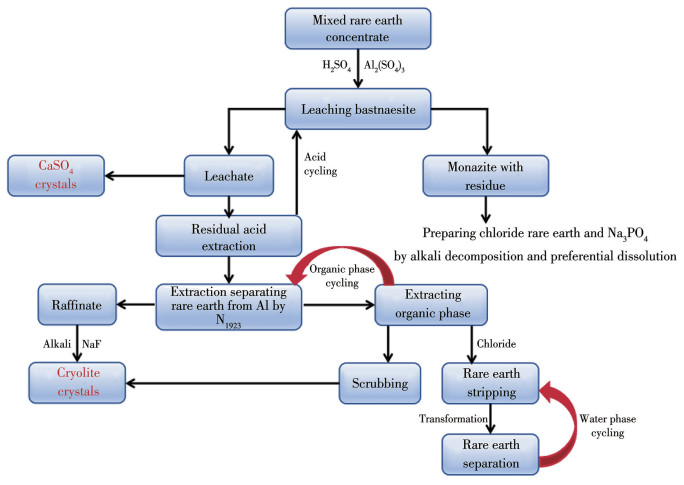
  • In this study, aluminum sulfate was used to enhance the leaching of bastnasite in mixed rare earth concentrate (MREC) by sulfuric acid, then triethyloctamine and N1923 were used to extract residual acid and rare earth elements in the leaching solution, sequentially to produce calcium sulfate and cryolite by-products and monazite concentrate. The results show that the strong coordination of Al with F not only strengthens the leaching but also eliminates the generation of HF, which is convenient for the separation and comprehensive recycling of rare earth (RE), F, and Al, and eliminates the environmental impact. For the 100 mesh MREC, the concentrate and RE leaching rates by a mix solution of 3.0 mol·L-1 H2SO4 and 0.3 mol·L-1 Al2(SO4)3 with a liquid-solid ratio (the ratio of the volume of liquid to the mass of solid in mineral fluid) of 32 mL·g-1 and a reaction of 135 ℃ and 200 r·min-1 for 2 h reached 68.00% and 66.91%, respectively. The leaching rate of F- and the decomposition rate of CaF2 are 94.42% and 99.3%, respectively. After triethyloctanamine extracted most of the residual acid in the leaching solution, the RE was directly extracted with N1923, and the extraction rate was 97.38%. The RE in the organic phase was stripped by HCl with a stripping rate of 98.05%, and the ratio of Al to RE in the stripping solution was only 0.008 0. The F-Al complex in raffinate was transferred to cryolite by adding an external fluorine source to realize the recovery of F-Al resources.
  • 加载中
    1. [1]

      MA Y, LI N, WANG Q W, YANG Q S. Characteristics and current research situation of rare earth resources in Bayan Obo ore[J]. Journal of the Chinese Society of Rare Earths, 2016, 34(6): 641-649

    2. [2]

      LI Y X, ZHU W C, ZHANG L Z, LIU Y Z. Rare earth metallurgy and environmental protection[M]. Beijing: Chemical Industrial Press, 2024: 159-188

    3. [3]

      TALAN D, HUANG Q Q. A review of environmental aspect of rare earth element extraction processes and solution purification techniques[J]. Miner. Eng., 2022, 179: 107430  doi: 10.1016/j.mineng.2022.107430

    4. [4]

      CHENG S K, LI W B, HAN Y X, SUN Y S, GAO P, ZHANG X L. Recent process developments in beneficiation and metallurgy of rare earths: A review[J]. J. Rare Earths, 2024, 42: 629-642  doi: 10.1016/j.jre.2023.03.017

    5. [5]

      WANG M, HUANG X W, FENG Z Y, LONG Z Q, PENG X L, ZHANG Y Q. Progress and trend of green technology in hydrometallurgy and separation of Baotou mixed rare earth concentrate[J]. Rare Metals, 2019, 43(11): 1131-1141

    6. [6]

      HU Y W, WANG L M, CAO Z, ZHANG W B. Research progress on rare earth ore metallurgy and separation technology in China[J]. Conservation and Utilization of Mineral Resources, 2020, 40(2): 151-161

    7. [7]

      LI J F, LI M, ZHANG D L, GAO K, XU W, WANG H H, GENG J L, HUANG L. Clean production technology of Baiyun Obo rare earth concentrate decomposed by Al(OH)3-NaOH[J]. Chem. Eng. J., 2020, 382: 122790  doi: 10.1016/j.cej.2019.122790

    8. [8]

      LI J F, LI M, ZHANG D L, GAO K, XU W, WANG H H, GENG J L, MA X F, HIANG L. Clean production technology of selective decomposition of Bayan Obo rare earth concentrate by NaOH[J]. J. Clean. Prod., 2019, 236: 117616  doi: 10.1016/j.jclepro.2019.117616

    9. [9]

      LI M, ZHANG X W, LIU Z G, WANG M T, LIU J, YANG J P. Mixed rare earth concentrate leaching with HCl-AlCl3 solution[J]. Rare Metals, 2013, 32(3): 312-317  doi: 10.1007/s12598-013-0034-0

    10. [10]

      ZHANG X W, LI M, LIU Z G, HU Y H, WANG M T, LIU J, YANG J P. Complex leaching and kinetics of Baotou mixed rare earth concentrate[J]. The Chinese Journal of Nonferrous Metals, 2014, 24(8): 2137-2144

    11. [11]

      XUE H Y, LV G Z, WANG L, ZHANG T A. Review of rare earth extraction and product preparation technologies and new thinking for clean utilization[J]. Miner. Eng., 2024, 215: 108796  doi: 10.1016/j.mineng.2024.108796

    12. [12]

      ZHAO J M, PAN F, LIU H Z. An environmental friendly Na2CO3-roasting decomposition strategy for the mixed rare earth concentrate[J]. Sep. Purif. Technol., 2016, 168: 161-167  doi: 10.1016/j.seppur.2016.05.036

    13. [13]

      HE J H, GAO P, YUAN S, CHENG S K, NING J L, ZHOU Z Y, SUN Y S, LI W B. High efficiency separation of bastnaesite (REFCO3) and monazite (REPO4) in mixed rare earth concentrate by heating under N2 and leaching with HCl/AlCl3[J]. Hydrometallurgy, 2024, 228: 106338  doi: 10.1016/j.hydromet.2024.106338

    14. [14]

      LIU Y Z, DING Z X, KONG W C, WANG K, WANG B, WAN X M, LIU L H, ZHAO Q, LI D P, LI Y X. Evolution of leaching reagents and enrichment recovery technology of ion adsorption rare earths: leaching strategy from impurity suppression to enhancing and selection-enhancing in stages[J]. Journal of the Chinese Society of Rare Earths, 2023, 41(3): 610-622

    15. [15]

      YANG L F, LI C C, WANG D S, LI H Y, LIU Y Z, ZHOU X Z, LIU M B, WANG X F, LI Y X. Leaching ion adsorption rare earth by aluminum sulfate for increasing efficiency and lowering the environmental impact[J]. J. Rare Earths, 2019, 37(2): 429-436

    16. [16]

      LI M, LI J F, ZHANG D L, GAO K, WANG H H, XU W, GENG J L, ZHANG X Y, MA X F. Decomposition of mixed rare earth concentrate by NaOH roasting and kinetics of hydrochloric acid leaching process[J]. J. Rare Earths, 2020, 38(9): 1019-1029  doi: 10.1016/j.jre.2019.06.012

    17. [17]

      HUANG Y K, DOU Z H, ZHANG T A, LIU J. Leaching kinetics of rare earth elements and fluoride from mixed rare earth concentrate after roasting with calcium hydroxide and sodium hydroxide[J]. Hydrometallurgy, 2017, 173: 15-21  doi: 10.1016/j.hydromet.2017.07.004

    18. [18]

      LIU Y Z, XIAO H F, LIU L H, YE X F, HU X Q, DING Y R, LI Y X. Selective leaching bastnaesite from bayan obo rare earth concentrate and the recovery process of rare earths, aluminum, fluoride and calcium[J], Metals, 2025, 15(4): 431  doi: 10.3390/met15040431

    19. [19]

      HAN K N. Characteristics of precipitation of rare earth elements with various precipitants[J]. Minerals, 2020, 10(2): 178  doi: 10.3390/min10020178

    20. [20]

      HU Y W, CAO Z, WANG Z C, ZHANG W B. Experimental study on separation of rare earth and thorium from Baiyun Obo ore by roasting-leaching and extraction-precipitation process[J]. Mining and Metallurgical Engineering, 2020, 40(6): 82-86

    21. [21]

      LI Y Y, HU Q Y, LI H Y, LI J, LIU Y Z, ZHOU X Z, LI D P, LI Y X. Rare earths and aluminum: From entanglement to respect with each other[J]. Journal of the Chinese Society of Rare Earths, 2021, 39(3): 479-489

    22. [22]

      LI C C, YANG L F, WANG Y, LI H Y, WANG D S, LIU Y Z, ZHOU X Z, WANG X F, LIU M B, LI Y X. Extraction separation of rare earth and aluminum from ion-adsorbed rare earth leaching solution by Primary Amine N1923[J]. Journal of the Chinese Society of Rare Earths, 2019, 37(3): 351-360

    23. [23]

      HUNG N T, THUAN L B, THANH T C, THUY N T, TRA D T T, VAN K D, WATANABE M, MIN P Q, THAN H S, VUONG N D, PHUC D V, LEE J Y, JEON J H, JYOTHI R K. Selective recovery of thorium and uranium from leach solutions of rare earth concentrates in continuous solvent extraction mode with primary amine N1923[J]. Hydrometallurgy, 2022, 213: 105933  doi: 10.1016/j.hydromet.2022.105933

    24. [24]

      CHEN Z Y, LI Z, CHEN J, KALLEM P, BANAT F, QIU H D. Recent advances in selective separation technologies of rare earth elements: A review[J]. J. Environ. Chem. Eng., 2022, 10: 107104  doi: 10.1016/j.jece.2021.107104

    25. [25]

      XU Q H, YANG L F, ZHANG L, LI C C, WANG D S, ZHOU X M, ZHOU X Z, LI Y X. Classification and high efficient leaching of ion adsorption rare earth based on its pH dependence[J]. Chinese J. Inorg. Chem., 2018, 34(1): 112-122

    26. [26]

      LI M, ZHANG X W, LIU Z G, HU Y H, WANG M T, LIU J, YANG J P. Kinetics of leaching fluoride from mixed rare earth concentrate with hydrochloric acid and aluminum chloride[J]. Hydrometallurgy, 2013, 140(11): 71-76

    27. [27]

      CHEN S L, FENG Z Y, WANG M, ZHAO L S, YU Z H, XIA C, HUANG X W. Leaching kinetic study of sulfuric acid roasted mixed-type rare earth concentrate for reducing the solid-waste production and chemical consumption[J]. J. Clean Prod., 2020, 260: 120989  doi: 10.1016/j.jclepro.2020.120989

  • 加载中
    1. [1]

      Zhi FANGLiang SUNMingze ZHENGWenhao SHENGHongliang HUANGChongli ZHONG . An aluminum-based metal-organic framework with slit pores for the efficient separation and recovery of electronic specialty gas C3F8. Chinese Journal of Inorganic Chemistry, 2025, 41(10): 2054-2062. doi: 10.11862/CJIC.20250096

    2. [2]

      Jinrong Bao Jinglin Zhang Wenxian Li Xiaowei Zhu . 苯甲酸稀土配合物的制备及性能表征——基于应用化学专业人才培养的综合化学实验案例分析. University Chemistry, 2025, 40(8): 218-224. doi: 10.12461/PKU.DXHX202409142

    3. [3]

      Ming Li Zhaoyin Li Mengzhu Liu Shaoxiang Luo . Unveiling the Artistry of Mordant Dyeing: The Coordination Chemistry Beneath. University Chemistry, 2024, 39(5): 258-265. doi: 10.3866/PKU.DXHX202311085

    4. [4]

      Quanguo Zhai Peng Zhang Wenyu Yuan Ying Wang Shu'ni Li Mancheng Hu Shengli Gao . Reconstructing the “Fundamentals of Coordination Chemistry” in Inorganic Chemistry Course. University Chemistry, 2024, 39(11): 117-130. doi: 10.12461/PKU.DXHX202403065

    5. [5]

      Wen Jiang Jieli Lin Zhongshu Li . 低配位含磷官能团的研究进展. University Chemistry, 2025, 40(8): 138-151. doi: 10.12461/PKU.DXHX202409144

    6. [6]

      Xiaofeng Xia Jielian Zhu . Innovative Comprehensive Experimental Design: Synthesis of 6-Fluoro-N-benzoyl Tetrahydroquinoline. University Chemistry, 2024, 39(10): 344-352. doi: 10.12461/PKU.DXHX202405063

    7. [7]

      Tingting Yu Si Chen Lianglong Sun Tongtong Shi Kai Sun Xin Wang . Comprehensive Experimental Design for the Photochemical Synthesis, Analysis, and Characterization of Difluoropyrroles. University Chemistry, 2024, 39(11): 196-203. doi: 10.3866/PKU.DXHX202401022

    8. [8]

      Hao XURuopeng LIPeixia YANGAnmin LIUJie BAI . Regulation mechanism of halogen axial coordination atoms on the oxygen reduction activity of Fe-N4 site: A density functional theory study. Chinese Journal of Inorganic Chemistry, 2025, 41(4): 695-701. doi: 10.11862/CJIC.20240302

    9. [9]

      Wenke ZHENGCe LIUWei CHENHongshan KEFanlong ZENGYibo LEIAnyang LIWenyuan WANG . Synthesis and bonding analysis of low-coordinate Fe and Cr complexes with ultra-bulky silylamino groups. Chinese Journal of Inorganic Chemistry, 2025, 41(7): 1285-1293. doi: 10.11862/CJIC.20250095

    10. [10]

      Chengtian Liang Boyuan Zheng Ning Fang . 第38届中国化学奥林匹克(初赛)配位化学试题解析. University Chemistry, 2025, 40(8): 394-400. doi: 10.12461/PKU.DXHX202410054

    11. [11]

      Jiaqi Chen Liang Chen Xiaocui Wei Yankai Wang Yahui Chang Xinghao Ji Haoyu Yang Yue Sun Yawen Wang Xiufeng Shi Xu Wu . Digital Empowerment for Foundational Excellence: A Digitally Enhanced Coordination Titration Experiment of Heating Pack Component Analysis. University Chemistry, 2026, 41(1): 382-393. doi: 10.12461/PKU.DXHX202506008

    12. [12]

      Benhua Wang Chaoyi Yao Yiming Li Qing Liu Minhuan Lan Guipeng Yu Yiming Luo Xiangzhi Song . 一种基于香豆素氟离子荧光探针的合成、表征及性能测试——“科研反哺教学”在有机化学综合实验教学中的探索与实践. University Chemistry, 2025, 40(6): 201-209. doi: 10.12461/PKU.DXHX202408070

    13. [13]

      Tianyun Chen Ruilin Xiao Xinsheng Gu Yunyi Shao Qiujun Lu . Synthesis, Crystal Structure, and Mechanoluminescence Properties of Lanthanide-Based Organometallic Complexes. University Chemistry, 2024, 39(5): 363-370. doi: 10.3866/PKU.DXHX202312017

    14. [14]

      Jinghan ZHANGGuanying CHEN . Progress in the application of rare-earth-doped upconversion nanoprobes in biological detection. Chinese Journal of Inorganic Chemistry, 2024, 40(12): 2335-2355. doi: 10.11862/CJIC.20240249

    15. [15]

      Liang TANGJingfei NIKang XIAOXiangmei LIU . Synthesis and X-ray imaging application of lanthanide-organic complex-based scintillators. Chinese Journal of Inorganic Chemistry, 2024, 40(10): 1892-1902. doi: 10.11862/CJIC.20240139

    16. [16]

      Changqing MIAOFengjiao CHENWenyu LIShujie WEIYuqing YAOKeyi WANGNi WANGXiaoyan XINMing FANG . Crystal structures, DNA action, and antibacterial activities of three tetranuclear lanthanide-based complexes. Chinese Journal of Inorganic Chemistry, 2024, 40(12): 2455-2465. doi: 10.11862/CJIC.20240192

    17. [17]

      Kuaibing Wang Honglin Zhang Wenjie Lu Weihua Zhang . Experimental Design and Practice for Recycling and Nickel Content Detection from Waste Nickel-Metal Hydride Batteries. University Chemistry, 2024, 39(11): 335-341. doi: 10.12461/PKU.DXHX202403084

    18. [18]

      Siyu ZhangKunhong GuBing'an LuJunwei HanJiang Zhou . Hydrometallurgical Processes on Recycling of Spent Lithium-lon Battery Cathode: Advances and Applications in Sustainable Technologies. Acta Physico-Chimica Sinica, 2024, 40(10): 2309028-0. doi: 10.3866/PKU.WHXB202309028

    19. [19]

      Yan LIUJiaxin GUOSong YANGShixian XUYanyan YANGZhongliang YUXiaogang HAO . Exclusionary recovery of phosphate anions with low concentration from wastewater using a CoNi-layered double hydroxide/graphene electronically controlled separation film. Chinese Journal of Inorganic Chemistry, 2024, 40(9): 1775-1783. doi: 10.11862/CJIC.20240043

    20. [20]

      Qijin Mo Meifang Zhuo Zhiyi Zhong Chunfang Gan Lixia Zhang . Research-Oriented Experimental Teaching in Chemistry Education at Normal University: Taking the Project of Recovering Silver Nitrate from Silver-Containing Waste as an Example. University Chemistry, 2024, 39(6): 201-206. doi: 10.3866/PKU.DXHX202310099

Metrics
  • PDF Downloads(0)
  • Abstract views(71)
  • HTML views(19)

通讯作者: 陈斌, bchen63@163.com
  • 1. 

    沈阳化工大学材料科学与工程学院 沈阳 110142

  1. 本站搜索
  2. 百度学术搜索
  3. 万方数据库搜索
  4. CNKI搜索
Address:Zhongguancun North First Street 2,100190 Beijing, PR China Tel: +86-010-82449177-888
Powered By info@rhhz.net

/

DownLoad:  Full-Size Img  PowerPoint
Return