Citation: Bei Liu, Weizhe Xu, Wenfei Xu, Lirong Sun, Fanling Zhang, Zhaogang Sun, Yucheng Cheng, Hongqian Chu. Boosting the photodynamic therapy efficiency by modulating lactate-fueled respiration using a hollow MOF nanostructure[J]. Chinese Chemical Letters, ;2026, 37(5): 111851. doi: 10.1016/j.cclet.2025.111851 shu

Boosting the photodynamic therapy efficiency by modulating lactate-fueled respiration using a hollow MOF nanostructure

    * Corresponding author.
    E-mail address: chuhongqian@bjxkyy.cn (H. Chu).
    1 These authors contribute to this article equally.
  • Received Date: 23 July 2025
    Revised Date: 15 September 2025
    Accepted Date: 17 September 2025
    Available Online: 17 September 2025

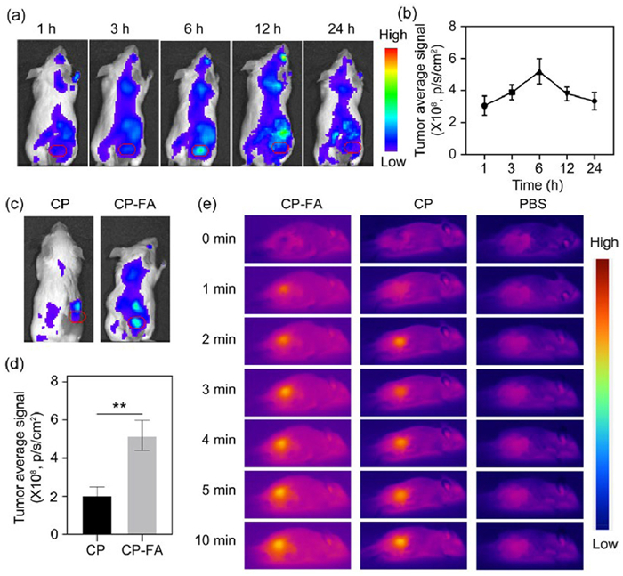
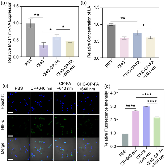
Figures(8)

Metrics
  • PDF Downloads(0)
  • Abstract views(7)
  • HTML views(0)

通讯作者: 陈斌, bchen63@163.com
  • 1. 

    沈阳化工大学材料科学与工程学院 沈阳 110142

  1. 本站搜索
  2. 百度学术搜索
  3. 万方数据库搜索
  4. CNKI搜索
Address:Zhongguancun North First Street 2,100190 Beijing, PR China Tel: +86-010-82449177-888
Powered By info@rhhz.net

/

DownLoad:  Full-Size Img  PowerPoint
Return