-
[1]
Xiongbo Song
, Jinwen Xiao
, Juan Wu
, Li Sun
, Long Chen
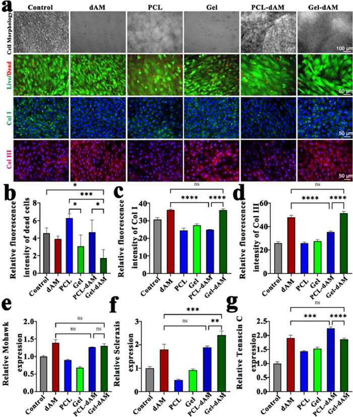
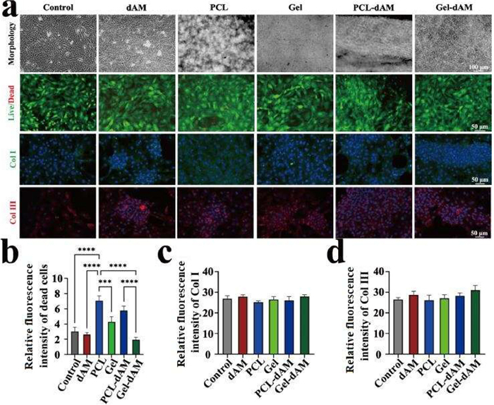
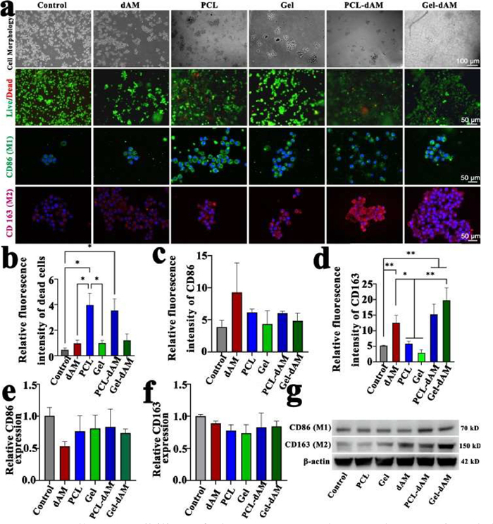
. Decellularized amniotic membrane promotes the anti-inflammatory response of macrophages via PI3K/AKT/HIF-1α pathway. Chinese Chemical Letters,
2025, 36(1): 109844-.
doi: 10.1016/j.cclet.2024.109844
-
[2]
Xiujuan Wang
, Yijie Wang
, Luyun Cui
, Wenqiang Gao
, Xiao Li
, Hong Liu
, Weijia Zhou
, Jingang Wang
. Coordination-based synthesis of Fe single-atom anchored nitrogen-doped carbon nanofibrous membrane for CO2 electroreduction with nearly 100% CO selectivity. Chinese Chemical Letters,
2024, 35(12): 110031-.
doi: 10.1016/j.cclet.2024.110031
-
[3]
Xinyu Ren
, Hong Liu
, Jingang Wang
, Jiayuan Yu
. Electrospinning-derived functional carbon-based materials for energy conversion and storage. Chinese Chemical Letters,
2024, 35(6): 109282-.
doi: 10.1016/j.cclet.2023.109282
-
[4]
Qian Chen
, Anyang Shen
, Taotao Huang
, Xinya Han
, Jian Zhang
, Hui Jiang
, Renyong Liu
, Yong Pan
, Kui Zhang
. Ultrasensitive and selective detection of chemical nerve agent simulants based on naphthalimide functionalized chitosan as fluorescent nanofibers. Chinese Chemical Letters,
2025, 36(7): 110331-.
doi: 10.1016/j.cclet.2024.110331
-
[5]
Guangyao Wang
, Zhitong Xu
, Ye Qi
, Yueguang Fang
, Guiling Ning
, Junwei Ye
. Electrospun nanofibrous membranes with antimicrobial activity for air filtration. Chinese Chemical Letters,
2024, 35(10): 109503-.
doi: 10.1016/j.cclet.2024.109503
-
[6]
Yuanzheng Wang
, Chen Zhang
, Shuyan Han
, Xiaoli Kong
, Changyun Quan
, Jun Wu
, Wei Zhang
. Cancer cell membrane camouflaged biomimetic gelatin-based nanogel for tumor inhibition. Chinese Chemical Letters,
2024, 35(11): 109578-.
doi: 10.1016/j.cclet.2024.109578
-
[7]
Wei Huang
, Weiwei Chen
, Yongxing Tang
. Green Mountains and Blue Waters Spanning Nine Centuries: Decrypting “The Picture of a Thousand Miles of Rivers and Mountains” from a Chemical Perspective. University Chemistry,
2024, 39(9): 189-195.
doi: 10.12461/PKU.DXHX202312075
-
[8]
Xinran Zhang
, Siqi Liu
, Yichi Chen
, Qingli Zou
, Qinghong Xu
, Yaqin Huang
. From Protein to Energy Storage Materials: Edible Gelatin Jelly Electrolyte. University Chemistry,
2025, 40(7): 255-266.
doi: 10.12461/PKU.DXHX202408104
-
[9]
Mengyu Chen
, Qinglin Zhou
, Tianyun Qin
, Ningyao Sun
, Yuxi Chen
, Yuwei Gong
, Xingyi Li
, Jinsong Liu
. An ionic liquid-reinforced gelatin hydrogel with strong adhesion, antibacterial and anti-inflammatory properties for treating oral ulcers. Chinese Chemical Letters,
2025, 36(7): 110441-.
doi: 10.1016/j.cclet.2024.110441
-
[10]
Zhi-Peng Zhou
, Xin Wei
, Ming Yan
, Zhi-Guo Wang
, Rui Hong
, Jia-Zhuang Xu
. Multifunctional selenium nanoparticles/gelatin-based nanocomposite hydrogel adhesive for accelerated full-thickness wound healing. Chinese Chemical Letters,
2025, 36(9): 111400-.
doi: 10.1016/j.cclet.2025.111400
-
[11]
Weijie Cai
, Xinxin Han
, Min Chen
, Haoyuan Chen
, Hao Wang
, Zhixiang Chen
, Mengmeng Shao
, Ke Zheng
, Wenlong Wang
, Rui Hong
, Xiaodong Shi
. Stabilizing the dual electrode interface via a crosslinked gelatin nonwoven separator for durable lithium metal batteries. Chinese Chemical Letters,
2025, 36(12): 111809-.
doi: 10.1016/j.cclet.2025.111809
-
[12]
Wenhao Wang
, Guangpu Zhang
, Qiufeng Wang
, Fancang Meng
, Hongbin Jia
, Wei Jiang
, Qingmin Ji
. Hybrid nanoarchitectonics of TiO2/aramid nanofiber membranes with softness and durability for photocatalytic dye degradation. Chinese Chemical Letters,
2024, 35(7): 109193-.
doi: 10.1016/j.cclet.2023.109193
-
[13]
Weilin Kong
, Man Lian
, Tong Sheng
, Yarui Wang
, Lu Zou
, Kaisheng Xia
, Jian Pu
, Bo Chi
, Yunfeng Tian
. Unidimensional heterostructured LSCF-GDC nanofiber film as oxygen electrode for efficient solid oxide cell. Chinese Journal of Structural Chemistry,
2026, 45(2): 100770-100770.
doi: 10.1016/j.cjsc.2025.100770
-
[14]
Tingli Ren
, Yuanfeng Liu
, Congju Li
. Tailoring anode properties with carbon nanofiber-interpenetrated graphene aerogels for high-performance bioelectrochemical systems. Chinese Chemical Letters,
2026, 37(5): 111274-.
doi: 10.1016/j.cclet.2025.111274
-
[15]
Jiaojiao Liang
, Youming Peng
, Zhichao Xu
, Yufei Wang
, Menglong Liu
, Xin Liu
, Di Huang
, Yuehua Wei
, Zengxi Wei
. Boron/phosphorus co-doped nitrogen-rich carbon nanofiber with flexible anode for robust sodium-ion battery. Chinese Chemical Letters,
2025, 36(1): 110452-.
doi: 10.1016/j.cclet.2024.110452
-
[16]
Yan Gao
, Ying Huang
, Boming Lu
, Meng Zong
, Zheng Zhang
. Hierarchical carbon nanofiber-based NiCo2S4/NiCo-LDH/C nanostructure array with efficient charge transfer for flexible solid-state supercapacitors. Chinese Chemical Letters,
2026, 37(5): 111347-.
doi: 10.1016/j.cclet.2025.111347
-
[17]
Jianwen Zhao
, Shuai Wang
, Shanshan Zhao
, Liwei Chen
, Fangang Meng
, Xuelin Tian
. A non-fluorinated liquid-like membrane with excellent anti-scaling performance for membrane distillation. Chinese Chemical Letters,
2025, 36(1): 109883-.
doi: 10.1016/j.cclet.2024.109883
-
[18]
Yixin Zhang
, Ting Wang
, Jixiang Zhang
, Pengyu Lu
, Neng Shi
, Liqiang Zhang
, Weiran Zhu
, Nongyue He
. Formation mechanism for stable system of nanoparticle/protein corona and phospholipid membrane. Chinese Chemical Letters,
2024, 35(4): 108619-.
doi: 10.1016/j.cclet.2023.108619
-
[19]
Zixuan Chen
, Yafeng Wu
, Zhaoyan Tian
, Zhaohan Wang
, Weiwei Liu
, Songqin Liu
. A reproducible hybrid membrane for in situ analysis of cell secretions with a wide size range. Chinese Chemical Letters,
2025, 36(12): 110917-.
doi: 10.1016/j.cclet.2025.110917
-
[20]
Yaning Tian
, Zhiwei Qiu
, Ruobin Dai
, Zhiwei Wang
. Tailoring morphology and performance of polyamide nanofiltration membrane via nanobubble dissolution regulation. Chinese Chemical Letters,
2026, 37(1): 111251-.
doi: 10.1016/j.cclet.2025.111251