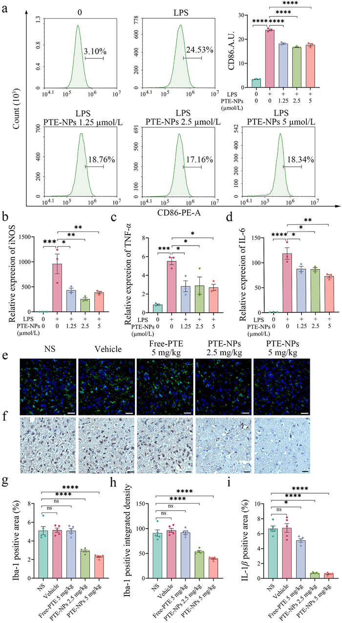
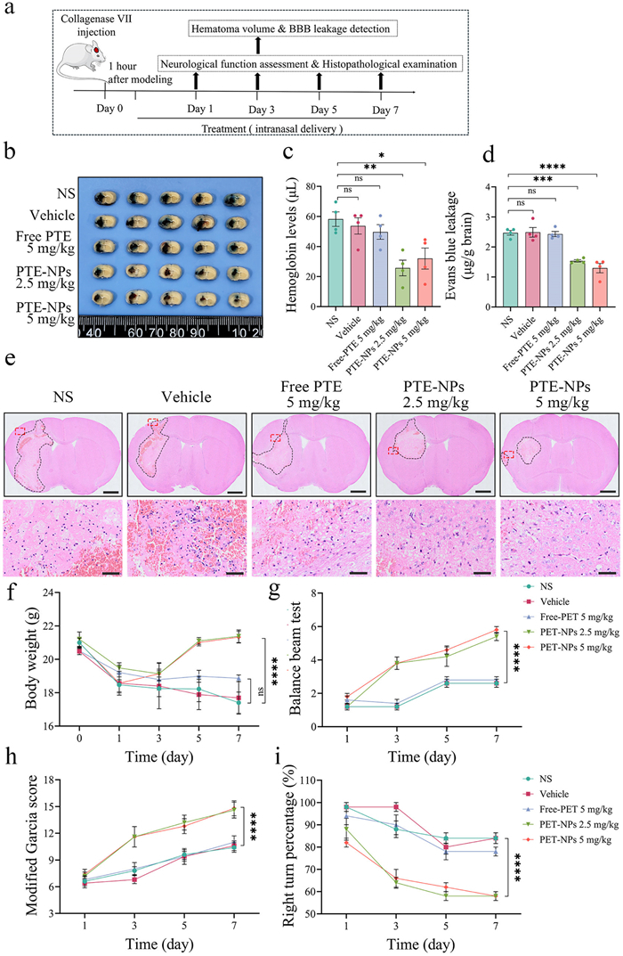
Citation: Zhongxin Duan, Yue Wang, Yunchu Zhang, Xia Liu, Wanyu Wang, Hua Li, Qingyang Lu, Chao You, Yongzhong Cheng, Cong Wu, Xiang Gao. Intranasal pterostilbene nanoparticles delivery alleviates neuroinflammation and brain injury after intracerebral hemorrhage[J]. Chinese Chemical Letters, ;2026, 37(5): 111248. doi: 10.1016/j.cclet.2025.111248 shu

Intranasal pterostilbene nanoparticles delivery alleviates neuroinflammation and brain injury after intracerebral hemorrhage

    * Corresponding authors.
    E-mail addresses: wu_cong38@aliyun.com (C. Wu), xianggao@scu.edu.cn (X. Gao).
    1 These authors contributed equally to this work.
  • Received Date: 8 February 2025
    Revised Date: 16 April 2025
    Accepted Date: 21 April 2025
    Available Online: 22 April 2025

Figures(5)

Metrics
  • PDF Downloads(0)
  • Abstract views(8)
  • HTML views(0)

通讯作者: 陈斌, bchen63@163.com
  • 1. 

    沈阳化工大学材料科学与工程学院 沈阳 110142

  1. 本站搜索
  2. 百度学术搜索
  3. 万方数据库搜索
  4. CNKI搜索
Address:Zhongguancun North First Street 2,100190 Beijing, PR China Tel: +86-010-82449177-888
Powered By info@rhhz.net

/

DownLoad:  Full-Size Img  PowerPoint
Return