Citation: Zerong Pei, Suyun Hu, Huimin Wei, Liqin Ding, Jingbo Liu, Fengyun Li, Hongyu Chen. Multifunctional carrier-free nanodrugs for enhanced delivery and efficacy of hydrophobic antitumor drugs[J]. Chinese Chemical Letters, ;2026, 37(1): 110981. doi: 10.1016/j.cclet.2025.110981 shu

Multifunctional carrier-free nanodrugs for enhanced delivery and efficacy of hydrophobic antitumor drugs

    * Corresponding authors.
    E-mail addresses: lifengyun0518@163.com (F. Li), chenhy0528@163.com (H. Chen).
  • Received Date: 25 October 2024
    Revised Date: 18 February 2025
    Accepted Date: 19 February 2025
    Available Online: 19 February 2025

Figures(5)

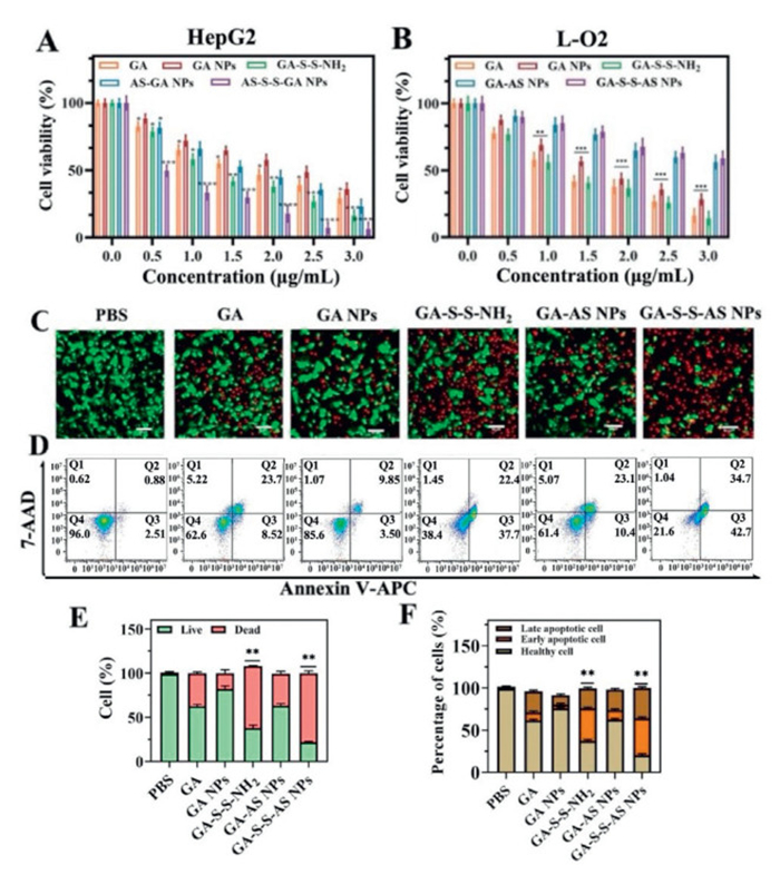
  • Poor solubility often results in low efficacy of antitumor drugs. Nevertheless, limited research has been conducted on the potential decrease in drug efficacy following the self-assembly of hydrophobic pure drugs into nanodrugs, and solutions to this problem are even rarer. Loading water-insoluble antitumor drugs into nanocarriers offers a promising solution. However, intricate carrier preparation, limited drug loading capacity, and carrier-associated safety remain key challenges. In this study, based on the discovery that hydrophobic gambogic acid (GA) self-assembles into nanostructures with diminished antitumor efficacy in aqueous environments, we developed a carrier-free nanodrug system, designated as GA-S-S-AS nanoparticles (NPs), characterized by straightforward preparation, high drug loading, fluorescence imaging, tumor-targeting, and responsive drug release in reducing environments. Specifically, the hydrophobic GA was covalently linked to the hydrophilic aptamer through a disulfide bond and then self-assembled into the nanodrugs. About 92% of drug was encapsulated in self-assembled NPs, demonstrating remarkable stability under physiological conditions and controlled release of GA in the high-glutathione environment characteristic of tumor sites. Furthermore, by utilizing the synergistic interaction between the enhanced permeability and retention (EPR) effect and ligand-receptor active targeting mechanisms, the nanodrugs significantly increased the accumulation of GA at tumor locations. Consequently, the nanodrugs exhibited optimal therapeutic efficacy against the tumor both in vitro and in vivo, significantly inhibiting tumor growth. Furthermore, the nanodrugs demonstrated enhanced biosafety compared to free GA, effectively reducing GA-induced hepatotoxicity. Taken together, these findings underscore the significant potential of this multifunctional carrier-free nanodrugs for the targeted delivery of GA, thereby laying a foundation for future endeavors aimed at developing novel formulations of hydrophobic antitumor drugs.
  • 加载中
    1. [1]

      R.L. Siegel, K.D. Miller, N.S. Wagle, et al., CA Cancer J. Clin. 73 (2023) 17–48.  doi: 10.3322/caac.21763

    2. [2]

      C. Holohan, S. Van Schaeybroeck, D.B. Longley, et al., Nat. Rev. Cancer 13 (2013) 714–726.  doi: 10.1038/nrc3599

    3. [3]

      S. Liang, X. Deng, P. Ma, et al., Adv. Mater. 32 (2020) 2003214.

    4. [4]

      K. Yamana, J. Inoue, R. Yoshida, et al., Extracell 10 (2021) e12169.

    5. [5]

      L. Huang, S. Zhao, F. Fang, et al., Biomaterials 268 (2021) 120557.

    6. [6]

      M.J. Mitchell, M.M. Billingsley, R.M. Haley, et al., Nat. Rev. Drug Discov. 20 (2021) 101–124.  doi: 10.1038/s41573-020-0090-8

    7. [7]

      M. Mohkam, M. Sadraeian, A. Lauto, et al., Microsyst. Nanoeng. 9 (2023) 145.

    8. [8]

      D. Wang, X. Wu, Y. Sun, Signal Transduct. Target. Ther. 7 (2022) 331.

    9. [9]

      W. Wang, H. Zhou, Y. Wang, et al., Pharmacol. Res. 163 (2020) 105187.

    10. [10]

      E. Hatami, M. Jaggi, S.C. Chauhan, et al., BBA Rev. Cancer 1874 (2020) 188381.

    11. [11]

      B. Li, S. Liu, B. Zhao, et al., Phytomed. Plus 3 (2023) 100456.

    12. [12]

      M.J. Seo, D.M. Lee, I.Y. Kim, et al., Cell Death Dis. 10 (2019) 187.

    13. [13]

      H. Zhao, L. Wu, G. Yan, et al., Signal Transduct. Target. Ther. 6 (2021) 263.

    14. [14]

      K. Banik, C. Harsha, D. Bordoloi, et al., Cancer Lett. 416 (2018) 75–86.

    15. [15]

      S. Lyu, X. Zhang, Z. Tu, et al., Pharmacol. Res. 182 (2022) 106279.

    16. [16]

      Y. Liu, Y. Chen, L. Lin, et al., Int. J. Nanomed. 15 (2020) 10385–10399.  doi: 10.2147/ijn.s277645

    17. [17]

      S. Feng, R. Yan, C. Tang, et al., Chem. Eng. J. 496 (2024) 153655.

    18. [18]

      R.R. Sahu, A.S. Ramasamy, S. Bhonsle, et al., Nat. Nanotechnol. 19 (2024) 766–774.  doi: 10.1038/s41565-024-01625-1

    19. [19]

      R. Liu, C. Luo, Z. Pang, et al., Chin. Chem. Lett. 34 (2023) 107518.

    20. [20]

      Z. Pei, S. Chen, L. Ding, et al., J. Control. Release 352 (2022) 211–241.

    21. [21]

      Y. Wang, C. Zhang, S. Han, et al., Chin. Chem. Lett. 35 (2024) 109578.

    22. [22]

      T. Tong, L. Chen, S. Wu, et al., Chin. Chem. Lett. 35 (2024) 109689.

    23. [23]

      S. Yu, R. Zhang, Z. Xie, et al., ACS Biomater. Sci. 10 (2024) 4336–4346.  doi: 10.1021/acsbiomaterials.4c00345

    24. [24]

      W. Zhang, X. Deng, L. Wang, et al., Chin. Chem. Lett. 35 (2024) 109422.

    25. [25]

      Y. Wang, C. Yue, M. Zhang, et al., Chem. Eng. J. 452 (2023) 139108.

    26. [26]

      R. Liu, L. He, M. Liu, et al., Chin. Chem. Lett. 34 (2023) 107575.

    27. [27]

      F. Li, Z. Pei, S. Chen, et al., Chin. Chem. Lett. 35 (2023) 108752.

    28. [28]

      Y. Zhao, F. Fay, S.L.B. Hak, et al., Nat. Commun. 7 (2016) 11221.

    29. [29]

      S.S. Cai, T. Li, T. Akinade, et al., Adv. Drug Deliv. Rev. 176 (2021) 113884.

    30. [30]

      S. Senapati, A.K. Mahanta, S. Kumar, et al., Signal Transduct. Target. Ther. 3 (2018) 7.

    31. [31]

      A. Sultana, M. Zare, V. Thomas, et al., Med. Drug Discov. 15 (2022) 100134.

    32. [32]

      L. Chen, W. Hong, W. Ren, et al., Signal Transduct. Target. Ther. 6 (2021) 225.

    33. [33]

      J. Liu, X. You, L. Wang, et al., Small 20 (2024) 2401438.

    34. [34]

      Q. Qian, D. Wang, L. Shi, et al., Biomaterials 265 (2021) 120403.

    35. [35]

      S. Fu, G. Li, W. Zang, et al., Acta Pharm. Sin. B 12 (2021) 92–106.

    36. [36]

      S. Zhu, H. Gao, W. Li, et al., Adv. Healthc. Mater. 14 (2024) 2401020.

    37. [37]

      M.Y. Yang, R.R. Zhao, Y.F. Fang, et al., Int. J. Pharm. 570 (2019) 118663.

    38. [38]

      S. Karaosmanoglu, M. Zhou, B. Shi, et al., J. Control. Release 329 (2021) 805–832.

    39. [39]

      L. Zhu, J. Yuhan, H. Yu, et al., J. Nanobiotechnol. 21 (2023) 182.  doi: 10.56434/j.arch.esp.urol.20237603.21

    40. [40]

      X. Zhang, C. Wang, J. Wu, et al., J. Control. Release 262 (2017) 305–316.  doi: 10.1007/978-3-319-28320-3_32

    41. [41]

      Y. Zhao, Y. Zhao, Q. Ma, et al., Int. J. Nanomed. 14 (2019) 8665–8683.  doi: 10.2147/ijn.s224704

    42. [42]

      M.R. Nelson, T. Johnson, L. Warren, et al., Nat. Rev. Genet. 17 (2016) 197–206.  doi: 10.1038/nrg.2016.12

    43. [43]

      L. Kelly, K.E. Maier, A. Yan, et al., Nat. Commun. 12 (2021) 6275.

    44. [44]

      X. Xiao, H. Li, L. Zhao, et al., Biomed. Pharmacother. 143 (2021) 112232.

    45. [45]

      K.S. Park, H. Cha, J. Niu, et al., Nucl. Acids Res. 25 (2024) 532.  doi: 10.3390/jpm14050532

    46. [46]

      J. Davenport, J.R. Manjarrez, L. Peterson, et al., J. Nat. Prod. 74 (2011) 1085–1092.  doi: 10.1021/np200029q

  • 加载中
    1. [1]

      Yuanpeng Ye Longfei Yao Guofeng Liu . Engineering circularly polarized luminescence through symmetry manipulation in achiral tetraphenylpyrazine structures. Chinese Journal of Structural Chemistry, 2025, 44(2): 100460-100460. doi: 10.1016/j.cjsc.2024.100460

    2. [2]

      Sifan DuYuan WangFulin WangTianyu WangLi ZhangMinghua Liu . Evolution of hollow nanosphere to microtube in the self-assembly of chiral dansyl derivatives and inversed circularly polarized luminescence. Chinese Chemical Letters, 2024, 35(7): 109256-. doi: 10.1016/j.cclet.2023.109256

    3. [3]

      Hao ZhangHao LiuKe HuangQingxiu XiaHongjie XiongXiaohui LiuHui JiangXuemei Wang . Ionic exchange based intracellular self-assembly of pitaya-structured nanoparticles for tumor imaging. Chinese Chemical Letters, 2025, 36(6): 110281-. doi: 10.1016/j.cclet.2024.110281

    4. [4]

      Yuwen ZhuXiang DengYan WuBaode ShenLingyu HangYuye XueHailong Yuan . Formation mechanism of herpetrione self-assembled nanoparticles based on pH-driven method. Chinese Chemical Letters, 2025, 36(1): 109733-. doi: 10.1016/j.cclet.2024.109733

    5. [5]

      Shengyong LiuHui LiWei ZhangYan ZhangYan DongWei Tian . Multiple host-guest and metal coordination interactions induce supramolecular assembly and structural transition. Chinese Chemical Letters, 2025, 36(6): 110465-. doi: 10.1016/j.cclet.2024.110465

    6. [6]

      Jingwen ZhaoJianpu TangZhen CuiLimin LiuDayong YangChi Yao . A DNA micro-complex containing polyaptamer for exosome separation and wound healing. Chinese Chemical Letters, 2024, 35(9): 109303-. doi: 10.1016/j.cclet.2023.109303

    7. [7]

      Jie ZhouChuanxiang ZhangChangchun HuShuo LiYuan LiuZhu ChenSong LiHui ChenRokayya SamiYan Deng . Electrochemical aptasensor based on black phosphorus-porous graphene nanocomposites for high-performance detection of Hg2+. Chinese Chemical Letters, 2024, 35(11): 109561-. doi: 10.1016/j.cclet.2024.109561

    8. [8]

      Yanfei LiuYaqin HuYifu TanQiwen ChenZhenbao Liu . Tumor acidic microenvironment activatable DNA nanostructure for precise cancer cell targeting and inhibition. Chinese Chemical Letters, 2025, 36(1): 110289-. doi: 10.1016/j.cclet.2024.110289

    9. [9]

      Gaojian YangZhiyang LiRabia UsmanZhu ChenYuan LiuSong LiHui ChenYan DengYile FangNongyue He . DNA walker induced "signal on" fluorescence aptasensor strategy for rapid and sensitive detection of extracellular vesicles in gastric cancer. Chinese Chemical Letters, 2025, 36(2): 109930-. doi: 10.1016/j.cclet.2024.109930

    10. [10]

      Jingqi XinShupeng HanMeichen ZhengChenfeng XuZhongxi HuangBin WangChangmin YuFeifei AnYu Ren . A nitroreductase-responsive nanoprobe with homogeneous composition and high loading for preoperative non-invasive tumor imaging and intraoperative guidance. Chinese Chemical Letters, 2024, 35(7): 109165-. doi: 10.1016/j.cclet.2023.109165

    11. [11]

      Keyang LiYanan WangYatao XuGuohua ShiSixian WeiXue ZhangBaomei ZhangQiang JiaHuanhua XuLiangmin YuJun WuZhiyu He . Flash nanocomplexation (FNC): A new microvolume mixing method for nanomedicine formulation. Chinese Chemical Letters, 2024, 35(10): 109511-. doi: 10.1016/j.cclet.2024.109511

    12. [12]

      Xuanyu WangZhao GaoWei Tian . Supramolecular confinement effect enabling light-harvesting system for photocatalytic α-oxyamination reaction. Chinese Chemical Letters, 2024, 35(11): 109757-. doi: 10.1016/j.cclet.2024.109757

    13. [13]

      Xian YanHuawei XieGao WuFang-Xing Xiao . Boosted solar water oxidation steered by atomically precise alloy nanocluster. Chinese Chemical Letters, 2025, 36(1): 110279-. doi: 10.1016/j.cclet.2024.110279

    14. [14]

      Feng CaoChunxiang XianTianqi YangYue ZhangHaifeng ChenXinping HeXukun QianShenghui ShenYang XiaWenkui ZhangXinhui Xia . Gelation-pyrolysis strategy for fabrication of advanced carbon/sulfur cathodes for lithium-sulfur batteries. Chinese Chemical Letters, 2025, 36(3): 110575-. doi: 10.1016/j.cclet.2024.110575

    15. [15]

      Fengying YeMing HuJun LuoWei YuZhirong XuJinjin FuYansong Zheng . Significantly boosting circularly polarized luminescence by synergy of helical and planar chirality. Chinese Chemical Letters, 2025, 36(5): 110724-. doi: 10.1016/j.cclet.2024.110724

    16. [16]

      Weibin ShenJie LiuGongyu WenShuai LiBinhui YuShuangyu SongBojie GongRongyang ZhangShibao LiuHongpeng WangYao WangYujing LiuHuadong YuanJianming LuoShihui ZouXinyong TaoJianwei Nai . Formation of FeNi-based nanowire-assembled superstructures with tunable anions for electrocatalytic oxygen evolution reaction. Chinese Chemical Letters, 2025, 36(7): 110184-. doi: 10.1016/j.cclet.2024.110184

    17. [17]

      Xingyue YuanLi WuQiuyu PengYanyan TangMingxu WangYuhang WeiZhu TaoXin Xiao . Developing color-tunable long afterglow anti-counterfeiting materials using cucurbit[6]uril and classical aggregation-caused quenching compounds through multiple non-covalent interactions. Chinese Chemical Letters, 2025, 36(9): 110821-. doi: 10.1016/j.cclet.2025.110821

    18. [18]

      Shuwen GuoHaipeng XuZijun ChengLeyong WangPeng YangRuibing Wang . Efficient cytosolic delivery of protein by preorganized amidiniums on pillar[5]arene. Chinese Chemical Letters, 2025, 36(10): 111022-. doi: 10.1016/j.cclet.2025.111022

    19. [19]

      Qunpeng DuanQiaona ZhangJiayuan ZhangShihao LinTangxin XiaoLeyong Wang . Artificial light-harvesting systems based on supramolecular polymers . Chinese Chemical Letters, 2025, 36(12): 111421-. doi: 10.1016/j.cclet.2025.111421

    20. [20]

      Ying ZhaoYao HeJian-Xin YangWen-Jie LiuDan TianFrancisco AznarezLe-Le GongLi-Long DangLu-Fang Ma . Controllable self-assembly and photothermal conversion of metalla[2]catenanes induced by synergistic effect of free radicals and stacking interactions. Chinese Chemical Letters, 2025, 36(12): 111460-. doi: 10.1016/j.cclet.2025.111460

Metrics
  • PDF Downloads(0)
  • Abstract views(7)
  • HTML views(1)

通讯作者: 陈斌, bchen63@163.com
  • 1. 

    沈阳化工大学材料科学与工程学院 沈阳 110142

  1. 本站搜索
  2. 百度学术搜索
  3. 万方数据库搜索
  4. CNKI搜索
Address:Zhongguancun North First Street 2,100190 Beijing, PR China Tel: +86-010-82449177-888
Powered By info@rhhz.net

/

DownLoad:  Full-Size Img  PowerPoint
Return